EL AÑO INTERNACIONAL DE LAS COOPERATIVAS. UNA APROXIMACIÓN A LOS DESAFÍOS DEL SECTOR MEDIANTE EL MÉTODO DELPHI
POR
Maged EID[1] y
Federico MARTÍNEZ-CARRASCO PLEITE[2]
RESUMEN
El movimiento cooperativo vivió en el año 2012 un impulso renovado con la celebración del Año Internacional de las Cooperativas de Naciones Unidas (ONU), siendo su objetivo fomentar y dar visibilidad al papel que juegan las cooperativas en el desarrollo. En este trabajo, se presentan los resultados cualitativos de las entrevistas realizadas a expertos del sector en el ámbito internacional siguiéndose la metodología Delphi, con la que se recaban valoraciones expertas de la situación y retos del movimiento en distintos países, de los logros de la celebración ese Año Internacional y de las posibilidades de cumplimiento de los objetivos marcados para la próxima década por las organizaciones representativas del sector a nivel internacional.
Palabras clave: Cooperativas, Delphi, Año Internacional de las Cooperativas, Naciones Unidas, Desafío 2020.
Claves Econlit: P13, P17, J54
INTERNATIONAL YEAR OF COOPERATIVES. AN APPROACH TO CHALLENGES OF THE SECTOR THROUGH THE DELPHI METHOD
ABSTRACT
The cooperative movement in 2012 experienced a renewed impulse with the celebration of the International Year of Cooperatives of the United Nations (UN), being its aim to promote and to give visibility to the role of cooperatives in development. Qualitative results are presented in this paper collected from the interviews with experts in the sector from different countries following the Delphi methodology, allowing to gather their assessments of the situation and challenges of the cooperative movement in their respective countries, starting from the achievements of the celebration and the possibility to achieve the objectives set for the next decade by international organizations representing the sector.
Keywords: Cooperatives, Delphi, International Cooperatives Year, United Nations, 2020 Challenges.
1. INTRODUCCIÓN
1.1. Dimensión del movimiento cooperativo
El modelo cooperativo, con presencia en distintas áreas geográficas del mundo y en casi todos los sectores productivos (servicios financieros, agroindustria, sanidad, vivienda, consumo, etc), alcanza una importante participación en la generación de valor añadido en los países desarrollados, participando de manera muy destacada en muchos países en desarrollo en la mitigación de la pobreza y el acceso a servicios colectivos básicos. Tal y como señala la Organización de Naciones Unidas (ONU), la importancia del movimiento cooperativo en el ámbito internacional se constata en agrupar a más de 1.000 millones de socios en todo el mundo, dando empleo a más de 100 millones de personas, aportando a sus asociados múltiples beneficios económicos y sociales (participación, inclusión, empoderamiento, etc) desde sus diferentes manifestaciones y sectores en los que está presente.
El World Co-operative Monitor (ICA, 2012), cifra la facturación de las 300 mayores cooperativas -de 24 países- en 2010 en 1.975,6 miles de millones de dólares, fundamentalmente cooperativas de seguros y mutualidades (977,2 m.m. $) y cooperativas de servicios bancarios y financieros (158,7 m.m. $). La base de datos disponible en ese informe, para un total de 2.192 cooperativas y mutualidades de 61 países, cuantifica la facturación de las cooperativas no bancarias o que no prestan servicios de seguros en 1.155,1 m.m. $, y de las instituciones bancarias y de seguros en 180,6 y 1.106,3 m.m. $ respectivamente. La importancia del modelo cooperativo a nivel internacional era recientemente analizada por Mayo (2012), en el que se comparaba el número de socios de empresas cooperativas en el mundo (1.000 millones de personas) frente a los 328 millones de personas que son accionistas directos de empresas convencionales capitalistas, o los cerca de 565 millones de accionistas indirectos, realizando sus aportaciones de capital a empresas a través de un emisor, fondos de inversión, etc. Según los datos de este estudio, sería por tanto mayor el porcentaje de la población mundial miembro de cooperativas (13,8%) que el de personas que son accionistas directos de empresas (5,0%), y prácticamente igual si a ese último se añaden los accionistas indirectos (8,7%) en empresas de todo el mundo. Por tanto, este estudio compara la participación que la población de distintos países tiene en empresas cooperativas y capitalistas, dándose la circunstancia de que en la mayor parte de los países es más elevada la participación-membresía de su población como miembros de cooperativas que como accionistas directos en empresas mercantiles convencionales. Tal sería el caso del Reino Unido, en el que frente al 21,1% de la población que es propietaria y miembro de una cooperativa, tan sólo un 14,9% es accionista directa de una empresa. En el Cuadro 1 se muestran por continentes, y para algunos países destacados, el número de miembros de cooperativas, y el porcentaje de la población que por tanto forma parte de estas, que a nivel mundial es del 13,8%. Destacan los casos de Finlandia o EEUU, países en los que el porcentaje de su población total que es miembro de alguna cooperativa es respectivamente del 60% y el 40%, destacando en términos absolutos la India o China, que cuentan con 242 y 160 millones de socios de cooperativas.
Cuadro 1. Dimensión del movimiento cooperativo en el mundo
|
Área |
País |
Miembros |
(%) |
Área |
País |
Miembros |
(%) |
|
África 7,4% |
Gana |
2.400.000 |
10,7% |
América 19,4% |
Brasil |
8.252.410 |
4,4% |
|
Kenia |
8.507.000 |
23,1% |
Canada |
11.000.000 |
33,7% |
||
|
Europa 16,0% |
Alemania |
20.509.973 |
24,9% |
EEUU |
120.000.000 |
40,2% |
|
|
Finlandia |
3.164.226 |
60,1% |
Asia 13,8% |
China |
160.000.000 |
12,2% |
|
|
Portugal |
2.000.000 |
18,9% |
India |
242.000.000 |
21,8% |
||
|
España |
6.960.870 |
15,8% |
Japón |
17.000.000 |
13,3% |
||
|
Reino Unido |
12.800.00 |
21,1% |
Corea Sur |
7.600.000 |
15,7% |
||
|
Total Mundial (13,8%) |
|||||||
Fuente: Elaboración propia a partir de Mayo (2012).
1.2. Obstáculos y retos del movimiento cooperativo
La propia Naciones Unidas, en su comunicación del “Proyecto de directrices encaminadas a crear un entorno propicio para el desarrollo de las cooperativas” (ONU, 2001: 15), señalaba que “sería conveniente examinar la política de la mayoría de los Estados Miembros de las Naciones Unidas en esta materia, y en algunos casos revisarla considerablemente”. Reconocidos los efectos positivos del modelo cooperativo en el desarrollo social y económico de los países, la creación de empleo o la erradicación de la pobreza entre otros, con especial interés de este modelo de empresa en estos tiempos de crisis económica (Birchall y Ketilson, 2009), en ese informe se detallan algunos de los aspectos críticos que debieran ser objeto de revisión en los marcos nacionales, con la participación de los Estados y el propio sector, algunos de los cuales son descritos en este epígrafe.
Comenzando por el marco general que regula el sector, la legislación debiera ser actualizada, adaptándola a las necesidades y peculiaridades del sector. Las normas jurídicas en sus distintas formas (leyes cooperativas, reglamentos, etc) así como las prácticas jurídicas o administrativas debieran estar garantizando, a la vez de no limitar, el buen funcionamiento y desarrollo de las cooperativas; resulta esencial el reconocimiento de su carácter especial, por los valores, principios y beneficios que genera al conjunto de la sociedad, siendo pertinente un trato separado y especial en sus normas y prácticas. Tal y como señala la Organización Internacional del Trabajo (OIT, 2012) u otros autores como Mayo (2012), actualmente las políticas y las legislaciones continúan limitando en muchos países la formación y el crecimiento de cooperativas, en algunos casos por un excesivo número de marcos regulatorios, tal y como señalan Chaves y Monzón (2008: 26): “hasta en países avanzados como España, Italia y Francia sufren de la inflación legislativa en esta materia, con leyes diferentes según el tipo de cooperativa y el nivel de gobierno”.
Las deficiencias y restricciones en el marco regulatorio de las cooperativas, frente al que regula otros modelos de empresas u organizaciones sin fines de lucro, debilita y limita en algunos países el alcance y la forma de sus operaciones comerciales, restando visibilidad al modelo cooperativo, e impidiendo en ocasiones su potencial de interacción, integración e internacionalización, llegando a favorecer la transformación de mutualidades y cooperativas en empresas sin fines de lucro en la búsqueda de tratamientos fiscales especiales o de marcos regulatorios menos exigentes (Borzaga y Galera, 2012). Esto último ha ocurrido en el caso de cooperativas de ahorro y crédito en diversas partes del mundo (Birchall y Ketilson, 2009), que como consecuencia del establecimiento de exigencias y normas internacionales de contabilidad y financieras -como los acuerdos de Basilea que imponen exigencias de capitalización y de gestión similares a las de la banca privada convencional-, y sin pretenderlo, han hecho inviables o impedido un mayor desarrollo del modelo cooperativo en el sector (Grillo, 2013 y Ferri, 2012). El desarrollo de políticas debiera, atendiendo a la naturaleza particular de las cooperativas, no regular en exceso ni dificultar su propio desarrollo.
Los Estados, además de contar con un marco jurídico que reconozca a las cooperativas y sus organizaciones en igualdad de condiciones con otras asociaciones y entidades, debieran establecer una asociación efectiva entre el Estado y el Movimiento Cooperativo, que posibilite el mantenimiento permanente de un entorno adecuado, actualizándose ante eventuales cambios en el entorno. Para ello serían aconsejables actores únicos de enlace, comunicación y coordinación, así como normas y procedimientos homogéneos. La presencia de Federaciones de cooperativas y organizaciones sectoriales representativas, con reconocimiento de interlocutor social, son elementos positivos para una mayor presencia, visibilidad y poder de negociación política del sector.
A su vez, se señala la conveniencia de difundir información y hacer pública la contribución especial del movimiento a las economías y sociedades nacionales. Se planteaba el interés de mejorar las estadísticas para y sobre el cooperativismo, integrándolo en los servicios nacionales de estadísticas.
En el ámbito de otras políticas, se destaca la necesidad de inclusión del ejemplo cooperativo y sus valores como instrumento de difusión de los mismos (ONU, 2001). Se señala el interés de implementar en los planes de todos los niveles de enseñanza nacionales el estudio de los valores, principios e historia del movimiento cooperativista, y su contribución –actual o potencial- al desarrollo social y económico de las naciones, promoviendo los valores de democracia, participación o solidaridad, con los que se identifica plenamente este modelo de empresas. Las políticas educativas, unidas a un mayor esfuerzo de difusión e información sobre la importancia y los valores del movimiento cooperativo, pudieran finalmente contribuir a un mayor reconocimiento social del mismo y sus beneficios, ayudando a superar algunas concepciones erróneas, prejuicios o el desconocimiento que sobre el mismo pudiera seguir teniendo gran parte de la sociedad, reforzando y poniendo en valor su identidad propia.
Un aspecto crítico en el desarrollo del cooperativismo recae sobre la necesidad de mejorar los niveles de competitividad del sector. Para ello, se debieran definir programas y servicios de apoyo, dirigidos al fortalecimiento de las capacidades de gestión, organización, finanzas, comercialización e innovación de las cooperativas, y en general, de sus capacidades competitivas, con un acceso a servicios de apoyo y a financiación en condiciones similares a las empresas convencionales. Los apoyos públicos propuestos debieran garantizar, sin generar clientelismo o intervencionismo en el sector, la independencia y sostenibilidad de los proyectos cooperativas, para lo que es necesario que estas alcancen un nivel suficiente de eficacia empresarial.
La capacitación de las organizaciones y la educación cooperativa son instrumentos esenciales para garantizar un buen gobierno de las organizaciones cooperativas. A las dificultades que la gestión de este tipo de organizaciones tiene ligadas a su estructura de la propiedad (en la toma de decisiones, la gestión y el funcionamiento interno), se une en ocasiones el incumplimiento de determinados principios y valores propios del modelo cooperativo (democracia, independencia, etc). El seguimiento de modelos y prácticas de gestión propios de empresas capitalistas, en alguna ocasión contrarios y con falta de coherencia con la forma de propiedad cooperativa, se identifica en muchas ocasiones como motivo de fracaso e impedimento para un mayor desarrollo del movimiento (Zamagni, 2012), por no saber aprovechar las ventajas del modelo en términos de participación activa y directa de sus miembros, o por no saber adaptarse e introducir formas innovadoras de gobierno de la organización precisas cuando crece su tamaño o es mayor la heterogeneidad de intereses de sus miembros (Jones y Kalmi, 2012).
El reconocimiento de su carácter especial, y la necesidad por tanto de un trato separado, no impide que en muchas ocasiones los apoyos al sector sean débiles y contradictorios, similares muchas veces al de otras iniciativas empresariales sin igual interés general (Borzaga y Galera, 2012). Así, en algunos casos se da un trato discriminatorio entre cooperativas y organizaciones sin fines de lucro que, con los mismos objetivos sociales y siendo ambas de interés general, tienen un mayor acceso a beneficios fiscales o apoyos.
La actual situación de crisis económica está planteando en distintos ámbitos profundas reflexiones sobre el sistema imperante y la necesidad de búsqueda de modelos y formas de hacer empresas diferentes a la dominante en la actual economía de mercado. Pese a los valores y los beneficios que en términos de sostenibilidad se le pueden reconocer a las cooperativas, estas siguen siendo las grandes desconocidas de entre las formas de empresa existentes. Así, el escaso conocimiento y comprensión del modelo de la empresa cooperativa impide que estas sean una opción entre las modalidades jurídicas por las que los emprendedores suelen optar en el momento de creación de su empresa. Todo ello está determinando que en estos tiempos de crisis económica, y de destrucción y precarización del empleo, pese al impulso y protagonismo que están tomando las estrategias de educación y apoyo al emprendimiento, estas últimas “descuidan la opción cooperativa” (OIT, 2012). Recientemente, son varias las organizaciones del sector que están comunicando en diversos informes la mayor resiliencia del modelo cooperativo en estos tiempos de crisis. Así por ejemplo, la Organización Internacional de las Cooperativas de Producción Industrial, Artesanal y de Servicios (CICOPA), organización sectorial de la ICA, destacaba en su informe de junio de 2011 el mejor comportamiento que en términos de destrucción de empleo y de empresas estaban teniendo las cooperativas sociales y de trabajo asociado en comparación con otros tipos de empresas. Este documento destacaba la capacidad de adaptación que el modelo tiene con el fin de evitar graves pérdidas de empleo, introduciendo recortes salariales o en horas de trabajo, o con el uso de reservas y mediante medidas de solidaridad entre las diferentes cooperativas. Esto justificaba que en ese mismo informe el sector pidiese más apoyos públicos hacia las pequeñas y medianas empresas, y específicamente hacia las cooperativas, planteando entre las actuales dificultades del sector: la falta de acceso al crédito y demoras en los pagos de clientes, ambas comunes a otras empresas; o específicas del sector como las dificultades a las que se enfrenta el traspaso de empresas en quiebra a sus empleados y las escasas facilidades de las cooperativas en el acceso a la contratación de servicios públicos (CICOPA, 2012). Igual consideración hacía la Confederación Española de Cooperativas de Trabajo Asociado (COCETA) cuando señalaba que en el periodo 2008-2012 la destrucción de empleo en sus cooperativas asociadas había sido diez puntos inferior a la del resto de empresas en España. De igual modo, Rusiñol (2013) defendía la sostenibilidad y resistencia que en la actual crisis económica y social tienen las cooperativas frente a las empresas del modelo capitalista, coincidiendo en señalar entre sus principales ventajas: primero, la existencia del fondo de reserva, obligación de las cooperativas con el que poder hacer frente a tiempos difíciles como los actuales, que no existe en el modelo tradicional de empresa; segundo, la menor brecha salarial, pues en el modelo capitalista el salario de un ejecutivo puede llegar a ser 500 veces la retribución del empleado base, mientras que en las cooperativas, es muy raro que ese supere 5 veces el salario base; y tercero, la devaluación interior, impuesta como vía de superación de la crisis, reduciendo los salarios y los derechos de los trabajadores, circunstancia a la que las cooperativas se adaptan mejor porque son los propietarios de la empresa, en gran medida trabajadores de las mismas, quienes buscan soluciones que eviten despedir a empleados y el cierre de la empresa.
1.3. Año Internacional del Cooperativismo 2012 y Desafío 2020
La Organización de Naciones Unidas (ONU) declaró el año 2012 como el Año Internacional de las Cooperativas (en delante AIC-2012), siendo su principal objetivo elevar al conciencia pública de la importancia del modelo cooperativo tiene en el desarrollo económico y social, y su contribución en la consecución de los Objetivos de Desarrollo del Milenio. El modelo de empresa colectiva que representan, más sostenible y responsable, se basa en valores y principios que posibilitan una gestión más democrática de proyectos, la toma de decisiones en común, así como un mayor compromiso interno y con el desarrollo de territorios. La presencia de cooperativas en todos los países del mundo, con empresas líderes en determinados sectores y países, pone de manifiesto su competitividad y su importancia en términos de generación de empleo, reducción de la pobreza y desarrollo económico, siendo un referente de mayor equidad y resistencia en los actuales momentos de crisis económica en muchos países, tal y como ya se ha señalado. Por todo ello, la ONU planteaba la necesidad de dedicar un año a recordar la importancia de seguir fomentando y dando visibilidad a los beneficios de este modelo de empresa colectiva, siendo tres los objetivos marcados en su Declaración del Año Internacional (ICA, 2012): 1º.- Elevar la conciencia pública de sus beneficios socioeconómicos. 2º.- Promover nuevas cooperativas y desarrollar las existentes. 3º.- Estimular a los gobiernos a establecer políticas y leyes dirigidas al desarrollo y la estabilidad de las cooperativas.
Los meses previos a la finalización del año 2012, la Alianza Cooperativa Internacional, integrada cerca de 270 organizaciones representativas del sector cooperativo de diversos sectores de 94 países (crédito y ahorro, agricultura, seguros, industria, salud, servicios o consumo), planteaba un Plan de Acción con el que dar continuidad a los planteamientos iniciados por la ONU con su AIC-2012. Así, en enero de 2013 la ICA aprobaba en su Asamblea General celebrada en Manchester su estrategia de futuro, denominada “Desafío 2020”. Consolidando y conciliando los planteamientos alcanzados con la proclamación del Año Internacional del cooperativismo, se plantea “elevar a un nuevo nivel el modelo empresarial cooperativo” (ICA, 2013, 5), planteándose como metas para esta década lograr que las cooperativas lleguen a ser: 1º.- El modelo de empresa preferido por la gente. 2º.- El líder reconocido de sostenibilidad económica, social y medioambiental. 3º.- El tipo de organización empresarial de más rápido crecimiento. La finalidad de este proyecto es orientar el futuro del sector, y para lograr los objetivos propuestos, poner en marcha diversas estrategias y actuaciones en cinco ámbitos relacionados con obstáculos que presenta el desarrollo del sector: primero, aumentar la participación de los socios y la gobernanza de las cooperativas; segundo, posicionar a las cooperativas como creadoras de sostenibilidad económica, social y medioambiental; tercero, construir y consolidar el mensaje cooperativo y definir la identidad de las cooperativas; cuarto, garantizar marcos jurídicos que apoyen el crecimiento cooperativo; y por último, obtener un capital fiable socialmente constructivo, estabilizador, controlado por los socios y dirigido a satisfacer necesidades y el desarrollo de las personas.
2. ORIGEN DE LA INFORMACIÓN Y METODOLOGÍA
El objetivo de este trabajo era conocer la valoración que expertos del sector cooperativo en el ámbito internacional tenían del impulso que en el fomento, fortalecimiento y visibilidad del modelo cooperativo había tenido la reciente celebración del Año Internacional de las Cooperativas, aportando un diagnóstico de sus principales dificultades y de los retos a los que se enfrentará para el cumplimiento de los desafíos estratégicos marcados para la próxima década en el mencionado proyecto “Desafío 2020” (ICA, 2013).
Por tanto, la información que se ofrece en el siguiente epígrafe procede de las entrevistas semiestructuradas realizadas entre noviembre de 2012 y febrero de 2013 a expertos del sector cooperativo de diversas nacionalidades siguiendo la metodología Delphi. Según Linstone y Turrof (2002), la técnica Delphi es un método de “estructuración de un proceso de comunicación grupal que es efectivo a la hora de permitir a un grupo de individuos, como un todo, tratar un problema complejo”, siendo antecedentes de su aplicación en el sector cooperativo español los trabajos de Gallego y Julia (2003), Seguí y Server (2010), Seguí et al. (2011) o Campos y Chaves (2012). En el ámbito internacional, es reciente su aplicación por parte de la ONU (2012) en el marco de su proyecto “Nodo del Proyecto Milenio”, que planteaba un panel internacional de expertos para explorar los retos globales del planeta, proponiendo el valor diferencial que el modelo cooperativo ofrece frente a las empresas tradicionales en términos de contribución al bienestar y la importancia que este jugará en la reducción de las brechas sociales en los países en vías de desarrollo.
El cuestionario fue enviado a más de 290 correos electrónicos de actores del sector, incluyendo este algunas preguntas que habían sido empleadas por la ONU en su informe preparatorio sobre la conveniencia de la celebración del AIC-2012, sometido a discusión en el 64º período de sesiones de la Asamblea General en 2009 (ONU, 2009b). El cuestionario empleado recababa el nivel de acuerdo o desacuerdo de los expertos acerca de afirmaciones que les eran planteadas según una escala de respuesta de Likert de 1 a 5. Ese primer cuestionario, disponible en tres idiomas (inglés, francés y castellano), fue enviado a través de correo electrónico a organizaciones de diversos sectores afiliadas a la Alianza Cooperativa Internacional (ICA), y a investigadores responsables de revistas o pertenecientes a observatorios del sector a los que se tuvo acceso, obteniéndose en el primer envío del cuestionario (1ª Ronda) la respuesta de 20 representantes de asociaciones del sector nacional (Federaciones, Confederaciones y sociedades cooperativas) e investigadores. Tal y como se muestra en el Cuadro 2, estos eran de países de varios continentes (Europa, América del Norte y Centro América, Asia y Oceanía), con una experiencia media en el sector de 22,5 años, y un muy elevado nivel de conocimiento del cooperativismo nacional atendiendo a la pregunta de autovaloración[3] que a tal fin se le planteaba. Las respuestas a esa 1ª Ronda fueron analizadas, incluyéndose en un segundo cuestionario (2ª Ronda) nuevas afirmaciones planteadas como importantes por los expertos, así como los resultados estadísticos (medianas y frecuencias) de las repuestas dadas a todas las preguntas, siendo 12 los expertos que finalmente respondieron a ese segundo y último envío. Tal y como establece Landeta (2002), si bien con menos de siete expertos la incorporación de nuevos entrevistados aumenta significativamente la calidad de la estimación grupal, a partir de ese número la reducción en los errores de predicción se reduce exponencialmente, entendiendo son óptimos paneles de entre siete y treinta expertos, en cuyo intervalo se situaba este estudio, siendo el objetivo de este estudio exploratorio, sin ninguna pretensión de inferencia de los datos obtenidos.
La estabilidad en las respuestas entre ambos envíos, analizada mediante la variación[4] y reducción del Recorrido Intercuartílico Relativo (RIR), unido al abandono que se produjo en el proceso tras ese segundo envío, llevó a considerar adecuado el número final de rondas y respuestas obtenidas. Tal y como se comprobará en los próximos apartados, la Mediana (Md) se ha considerado como la medida central de tendencia de la respuesta de los expertos, aportándose adicionalmente como medidas de dispersión de la muestra el Coeficiente de Variación (CV) y el valor del RIR de las respuestas, siendo ambas inversamente proporcionales al grado de consenso grupal en cada una de las preguntas, esencial en la interpretación de los resultados de este estudio.
Cuadro 2. Ficha del panel de expertos incluidos en la entrevista
|
FA y FR (%) |
Primera Ronda |
Segunda Ronda |
||||
|
Enviados |
Recibidos |
(%) |
Enviados |
Recibidos |
(%) |
|
|
290 |
11 |
55,0 |
11 |
7 |
58,3 |
|
|
Otros** |
15 |
9 |
45,0 |
9 |
5 |
41,7 |
|
Total |
305 |
20 |
100,0 |
20 |
12 |
100,0 |
|
(Valoración de 1 a 5, con 1 muy bajo y 5 muy alto) |
Md |
Me |
Mo |
|||
|
Nivel de conocimiento del cooperativismo nacional |
4,5 |
4,4 |
4,0 |
|||
|
Nota: FA (Frecuencia Absoluta); FR (Frecuencia Relativa). Medidas estadísticas de tendencia central: Mediana (Md), Media (Me) y Moda (Mo). *Confederaciones, Federaciones y Cooperativas. ** Investigadores de Universidades, Centros de Investigación, Observatorios y Administraciones dedicadas al sector. |
||||||
Fuente: Elaboración propia a partir de la Encuesta Delphi.
3. RESULTADOS Y DISCUSIÓN
3.1. El movimiento cooperativo
A. Contribuciones de las cooperativas al desarrollo
El cuestionario comenzaba pidiendo a los expertos valorasen distintos argumentos acerca de los numerosos beneficios que las cooperativas tienen sobre el desarrollo económico y social, que justificarían el que este modelo de empresa debiera ser objeto de una mayor consideración y apoyo. En el Cuadro 3 se incluye la valoración que dieron a un primer listado de las contribuciones de las cooperativas al desarrollo socio-económico ofrecidos en la 1ª Ronda, así como los que los expertos aportaron para su evaluación en el segundo envío del cuestionario. Esas nueve primeras afirmaciones incluidas como opciones de respuesta, fueron las empleadas en el cuestionario a expertos implementado en febrero de 2009 por Naciones Unidas (ONU, 2009a).
Cuadro 3. Principales contribuciones de las cooperativas al desarrollo
|
(Valoración de 1 a 5, con 1 Muy poco importante y 5 Muy importante) |
1ªRª |
2ª Ronda |
||||
|
Md |
Md |
Me |
Mo |
RIR |
CV |
|
|
1. Contribuyen a generar empleo. |
4,0 |
4,0 |
4,3 |
4,0 |
0,25 |
0,15 |
|
2. Generan empleo más estable y de más calidad*. |
4,5 |
4,5 |
4,3 |
5,0 |
0,22 |
0,20 |
|
3. Posibilita la creación de empleo de personas con desventajas o en riesgo de exclusión. |
4,0 |
4,0 |
4,2 |
5,0 |
0,25 |
0,22 |
|
4. Desempeñan un papel importante en el desarrollo socioeconómico de su país. |
4,0 |
4,0 |
4,1 |
4,0 |
0,06 |
0,16 |
|
5. Mejoran la igualdad de género. |
4,0 |
4,0 |
4,1 |
4,0 |
0,19 |
0,22 |
|
6. Contribuyen a garantizar la seguridad alimentaria. |
4,0 |
4,0 |
3,8 |
4,0 |
0,13 |
0,19 |
|
7. Proporciona medios de vida a los más pobres, contribuyendo a reducir la pobreza. |
4,0 |
4,0 |
4,1 |
4,0 |
0,06 |
0,16 |
|
8. Proporcionan servicios financieros accesibles. |
4,0 |
4,0 |
4,2 |
5,0 |
0,50 |
0,22 |
|
9. Proporcionan servicios de salud accesibles. |
3,0 |
3,0 |
3,4 |
3,0 |
0,33 |
0,34 |
|
10. Otros aspectos relevantes (2º Ronda) |
Md |
Me |
Mo |
RIR |
CV |
|
|
10.1. Contribuyen al fomento de valores (solidaridad, equidad,..). |
4,0 |
4,0 |
4,0 |
0,25 |
0,28 |
|
|
10.2. Mejoran las posibilidades de éxito de pequeñas empresas-proyectos. |
4,0 |
4,0 |
4,0 |
0,25 |
0,20 |
|
|
10.3. Permiten reducir los efectos de crisis económicas como la actual. |
4,0 |
4,2 |
4,0 |
0,25 |
0,30 |
|
|
10.4. Contribuyen a un mayor desarrollo en el ámbito local, más sostenible. |
4,0 |
4,4 |
4,0 |
0,19 |
0,21 |
|
|
10.5. Contribuyen al desarrollo de zonas rurales. |
5,0 |
4,9 |
5,0 |
0,15 |
0,10 |
|
|
10.6. Es una alternativa más equitativa al modelo de empresa dominante. |
5,0 |
4,8 |
5,0 |
0,22 |
0,12 |
|
|
10.7. Permite un acceso más fácil y económico a la vivienda. |
4,0 |
4,3 |
4,0 |
0,00 |
0,20 |
|
|
Nota: Medidas estadísticas de tendencia central: Mediana (Md), Media (Me) y Moda (Mo). Medidas de dispersión: Rango Intercuartílico Relativo (RIR) y Coeficiente de Variación (CV). En algunos casos la mediana, tanto en la 1ª como en la 2ª Ronda coincidía entre dos puntos diferentes de clase, aplicándose en esos casos la media aritmética de ambos. *VariaciónR2-R1 RIR/CV=-0,06/-0,02, y en el resto de las cuestiones= 0,00/0,00. |
||||||
Fuente: Elaboración a partir de la Entrevista (1ª y 2ª Ronda)
Atendiendo únicamente a las respuestas de la 2ª Ronda, en todos los motivos señalados consideraron que las cooperativas tienen una “importante” contribución al desarrollo (con una mediana de 4 o 5), salvo en lo que al argumento relativo a su contribución en la prestación de servicios de salud accesibles para la población. De todos los argumentos señalados, son cinco en los que la valoración de la contribución de las cooperativas es en opinión de los expertos “muy importante o positiva” (atendiendo a que la moda de sus respuestas alcanza el valor de 5). En concreto, y ordenadas según su mediana, las contribuciones más destacadas del movimiento cooperativo al desarrollo socioeconómico internacional serían: que contribuyen al desarrollo de las zonas rurales, siendo una alternativa más equitativa al modelo de empresa dominante; seguido de los argumentos de que generan empleo más estable y más calidad; posibilitan la creación de empleo de personas con desventajas o en riesgo de exclusión; o contribuyen a proporcionar servicios financieros accesibles para la población. Los dos primeros argumentos se incluían entre los incorporados en el cuestionario de la 2ª Ronda por ser considerados por los entrevistados como destacadas contribuciones de las cooperativas al desarrollo. Otros argumentos a favor del modelo cooperativo, con una valoración de su importancia situada en una puntuación de 4 como mediana, serían que: contribuyen a un acceso más generalizado de la población a servicios y bienes básicos -como son la vivienda o la alimentación-, posibilitando la obtención de un medio de vida a personas pobres o excluidas de todo el mundo, fomentando el desarrollo local, una mejor respuesta a la actual crisis económica o la difusión en la sociedad de valores como la solidaridad o la equidad. El análisis del Rango Intercuartílico Relativo (RIR) permite comprobar la existencia de un alto nivel de consenso en las respuestas obtenidas, siendo igualmente elevado el nivel de estabilidad obtenido con las dos rondas realizadas. Así, en las afirmaciones incluidas en esta pregunta, tan sólo hubo una afirmación en la que uno de los expertos modificó su respuesta, no produciéndose cambios en el RIR o en la mediana en el resto de afirmaciones, comprobándose la estabilidad alcanzada con el ejercicio de retroalimentación que la metodología Delphi aporta con sucesivas rondas.
B. Responsabilidad social e identidad de las cooperativas
En opinión de la mayor parte de los expertos, las cooperativas son actualmente el modelo empresarial más responsable (económica, social y ambientalmente), al propiciar la participación de los trabajadores en la propiedad, las decisiones y sus beneficios, favoreciendo la cohesión social y un desarrollo local más sostenible. En la 2ª Ronda, un total de 9 expertos (75%) entendía que esta afirmación era totalmente correcta (18 de 20 en la 1ª Ronda). Los argumentos esgrimidos por aquellos que señalaron no compartir esa afirmación hacían referencia al incumplimiento que en algunas cooperativas de sus países se hace de los principios inspiradores del modelo, que lo aleja del ideal del modelo de empresa cooperativa. Un ejemplo de esa opinión crítica era aportado por uno de los expertos consultados, procedente de un país asiático, cuando señalaba que “sólo algunas cooperativas son ahora un verdadero ejemplo de modelo de negocio más responsable”.
Los siete Principios Cooperativos inspiradores del modelo en sí mismos justifican la mayor ética y responsabilidad social de las empresas cooperativas, que a diferencia de la mayor parte de las empresas capitalistas, no buscan como principal objetivo la maximización del beneficio. Con ese motivo, a los expertos se les preguntaba hasta qué punto entendían que las cooperativas de sus países pudieran estar no cumpliendo adecuadamente con alguno de esos siete principios, garantía de los beneficios sociales de este modelo de empresa. Tal y como se muestra en el Cuadro 4, diez de los doce expertos que dieron respuesta a las dos rondas (83%) indicaron que era cierto que las cooperativas no están cumpliendo adecuadamente con al menos uno de sus siete principios cooperativos (70% en la 1ª Ronda). En opinión de algunos de los expertos, si bien las cooperativas pudieran en la mayor parte de los casos buscar el cumplimiento de sus principios inspiradores, contando con los instrumentos necesarios para su logro, la necesaria y cada vez más requerida eficacia empresarial, en contextos nacionales y sectoriales cada vez más competitivos, impide en muchas ocasiones una conciliación adecuada entre eficacia económica y el perfecto cumplimiento de los principios esenciales del modelo. A continuación, se les pedía a los expertos indicasen los tres principios que en su opinión eran incumplidos de manera más intensa o más frecuentemente por las cooperativas de sus países, siendo el quinto principio (Educación, Formación e Información), el sexto (Cooperación entre cooperativas) y el séptimo Compromiso con la comunidad) los más nombrados.
Cuadro 4. Valoración del cumplimiento de los principios cooperativas
|
FA y FR (%) |
1ª Ronda (20) |
2ª Ronda (12) |
|||
|
No |
Si |
Nc |
No |
Si |
|
|
Cumplimiento de los Principios Cooperativos por parte de las cooperativas. |
14 (70,0%) |
4 (20,0%) |
2 (10,0%) |
10 (83,3%) |
2 (16,7%) |
|
Incumplimiento de Principios |
1ª Ronda |
2ª Ronda |
|||
|
5.- Educación, formación e información. |
7 (36,8%) |
7 (35,0%) |
|||
|
6.- Cooperación entre cooperativas. |
5 (26,3%) |
6 (30,0%) |
|||
|
7.- Compromiso con la comunidad. |
4 (21,1%) |
3 (15,0%) |
|||
|
2.- Control democrático de sus miembros. |
1 (5,3%) |
2 (10,0%) |
|||
|
4.- Autonomía e independencia. |
2 (10,5%) |
1 (5,0%) |
|||
|
3.- Participación económica de sus miembros. |
0 (0,0%) |
1 (5,0%) |
|||
|
1.- Membresía abierta y voluntaria. |
0 (0,0%) |
0 (0,0%) |
|||
Fuente: Elaboración a partir de la Entrevista (1ª y 2ª Ronda).
C. Actores clave en el fomento y el apoyo al sector
Son numerosas las organizaciones e instituciones públicas o privadas que a nivel internacional ocupan un rol importante en el fomento, la regulación y el aumento de la visibilidad de los beneficios del movimiento cooperativo. Para conocerlas y evaluar la labor que desarrollan, se les pedía a los expertos entrevistados que valorasen la importancia que diversas organizaciones o actores habían tenido en el fomento y desarrollo del sector cooperativo de su país. Tal y como se muestra en el Cuadro 5, fueron las Federaciones y Confederaciones nacionales las entidades con una valoración más elevada (mediana=4), manifestando la importancia que estas ocupan en el apoyo al desarrollo del sector, ocupando un “importante” rol en la defensa de los intereses del sector ante las Administraciones nacionales. La valoración otorgada a las Administraciones Centrales o Locales era por el contrario muy escasa, siendo no obstante reducido el nivel de consenso que en la valoración de estas se alcanzó. Ligeramente superior es la valoración que los expertos otorgaron a organismos de representación a nivel internacional, como es el caso de la Alianza Cooperativa Internacional, que si bien alcanza una mediana en sus valoraciones cercana a la neutralidad (3,5), obtuvo un 4 como valoración más frecuente (moda), al igual que las Confederaciones y Federaciones. Otros actores como la Organización Internacional del Trabajo (OIT), Agencias de Cooperación Internacionales o los propios Medios de Comunicación obtuvieron valoraciones globales de “poco” o “muy poco” importantes para el desarrollo del sector. Los entrevistados recordaron la relevancia que en la defensa y fomento del movimiento cooperativo tienen, primero las Federaciones y Confederaciones nacionales, con un cercano y fuerte vínculo con las necesidades y problemáticas de las cooperativas de sus respectivos países, y el papel destacado que tanto estas, como a nivel internacional la ACI, tienen en la comunicación a las Administraciones nacionales de sus demandas: de reformas a nivel legislativo, laborar, fiscal, o de aumento de los recursos dedicados a la promoción y estímulo del sector. En cuanto al nivel de estabilidad de las respuestas entre las dos rondas, se puede observar que fueron mínimos los cambios en la valoración del rol que juegan las organizaciones, no siendo en cualquier caso muy elevado el nivel de consenso en las respuestas relativas a la importancia de las Administraciones, Organizaciones internacionales o Medios de Comunicación, siendo en general su labor más positivamente valorada entre los expertos pertenecientes a países desarrollados.
Cuadro 5. Importancia de actores y agencias en el desarrollo del movimiento
|
(Valoración de 1 a 5, con 1 Muy poco importante y 5 Muy importante) |
1ªRª |
2ª Ronda |
||||
|
Md |
Md |
Me |
Mo |
RIR |
CV |
|
|
Administración Nacional1 |
2,5 |
2,0 |
2,4 |
1,0 |
1,50 |
0,62 |
|
Administraciones Locales2 |
2,0 |
2,0 |
2,5 |
2,0 |
0,50 |
0,49 |
|
Federaciones y Confederaciones3 |
4,0 |
4,0 |
3,7 |
4,0 |
0,25 |
0,34 |
|
ACI- Alianza Coop. Internacional4* |
3,0 |
3,5 |
3,2 |
4,0 |
0,36 |
0,40 |
|
Universidades-Centros Investigación5* |
3,0 |
2,5 |
2,7 |
2,0 |
0,50 |
0,46 |
|
Organismos Internacionales (OIT,..)6 |
3,0 |
3,0 |
2,5 |
1,0 |
1,00 |
0,55 |
|
Agencias Cooperación extranjeras7 |
2,0 |
2,0 |
2,2 |
1,0 |
1,00 |
0,57 |
|
Otras organizaciones (2ª Ronda) |
Md |
Me |
Mo |
RIR |
CV |
|
|
ONG |
2,0 |
2,5 |
2,0 |
0,63 |
0,43 |
|
|
Medios de comunicación |
1,0 |
1,7 |
1,0 |
1,25 |
0,53 |
|
|
VariaciónR1-R2 del RIR: 10,00; 20,00; 30,00; 4-0.06; 5-0,25; 60,17; 7-0,33. VariaciónR2-R1 del CV: 10,00; 2 -0,16; 30,10; 40,00; 5: -0,03; 6-0,02; 7-0,04. *La mediana, tanto en la 1ª como en la 2ª Ronda, coincidía entre dos puntos diferentes de clase, aplicándose por ello la media aritmética de ambos. |
||||||
Fuente: Elaboración a partir de la Entrevista (1ª y 2ª Ronda).
Con objeto de aportar más información sobre las Confederaciones o Federaciones presentes en los países de los que procedían los expertos consultados, a estos se les pedía indicasen los nombres de las principales organizaciones sectoriales representativas del sector cooperativo en su país. Así, en el Cuadro 6 se muestran algunas de las asociaciones y actores de representación del sector nombrados por los expertos. Si bien ese cuadro no recoge un listado completo de las organizaciones presentes en los países descritos o a nivel sectorial, aporta un referente de las principales organizaciones descritas por los expertos como importantes en distintos ámbitos geográficos del mundo, ofreciendo una relación de actores de representación destacados en países de diferentes áreas geográficas.
Cuadro 6. Referencia de algunas agrupaciones del sector destacadas por los expertos
|
España (Europa) |
Canadá (América Norte) |
Otros (P. Desarrollados) |
|
CEPES www.cepes.es |
FCNQ www.fcnq.ca |
NZACU www.nzacu.org.nz |
|
COCETA www.coceta.coop |
FÉCHAQC www.chfcanada.coop |
Nzcoop www.nz.coop |
|
HISPACOOP www.hispacoop.es |
FQCF www.fqcf.coop |
Hrvatski Savez Z. www.zadruge.hr |
|
C. Agroalimentarias www.agro-alimentarias.coop |
FCFQ www.fcfq.coop |
ICOS www.icos.ie |
|
Polonia (Europa del Este) |
India (Asia) |
Otros (P. en Desarrollo) |
|
NAUCC www.zlsp.org.pl |
NCUI www.ncui.coop |
Concamex www.concamex.coop |
|
NCC www.krs.org.pl |
NFCSF www.coopsugar.org |
PFCCO www.ml.pfcco.coop |
|
SPOLEM www.spolem.org.pl |
NAFCUB www.nafcub.org |
NATCCO www.natcco.coop |
|
KZBS www.kzbs.org |
NCHF www.nchfindia.net |
Confecoop www.confe-coop.org.mx |
Fuente: Elaboración a partir de la Entrevista (1ª y 2ª Ronda).
La revisión de la información que en sus respectivas páginas web se ofrece, permitió ofrecer datos adicionales sobre algunas de las organizaciones mencionadas. En general, sólo en los países más avanzados la información que en esos espacios web se ofrece es amplia, con datos e información detallada de la dimensión, sus asociados o las actividades en ellas desarrolladas, describiéndose a continuación algunos de los ejemplos descritos, diversos en sus actividades y dimensión:
1.- La Confederación Empresarial Española de Economía Social (CEPES), es la máxima institución representativa de Economía Social en España, representando entre otras a cooperativas, sociedades laborales, mutualidades de seguros, etc. Ejerce como portavoz de todas ellas, estando integrada por 30 organizaciones confederadas representativas del sector, defendiendo, promoviendo y fomentando el modelo de empresas sociales en general, y de las cooperativas en particular. En cuanto a sus magnitudes económicas, las empresas representadas alcanzan un 7,5% del Producto Interior Bruto del país, con una facturación de 145.290 millones de euros, aglutinando a más de 42.680 empresas, más de 15 millones de personas asociadas y 2,6 millones de puestos de trabajo. Entre las organizaciones cooperativas que la forman, se encuentran la Confederación Española de Cooperativas de Trabajo Asociado (COCETA), la Confederación Española de Cooperativas de Consumidores y Usuarios (HISPACOOP), Cooperativas Agroalimentarias o la Confederación de Cooperativas de Vivienda de España (CONCOVI), entre otras.
2.- La National Auditing of Worker´s Cooperatives (NAUCC), es una organización voluntaria y autónoma, que reune a las cooperativas de trabajo asociado y a las organizaciones cooperativas en Polonia. Ejecuta actividades estatutarias y legales en varios campos, como auditoría de estados financieros, consultoría, capacitación del personal de las cooperativas, cooperación, elaborando publicaciones científicas y apoyando la promoción de las cooperativas de trabajadores en Polonia y en el extranjero, entre otros.
3.- La Fédération des Coopératives Funéraires du Québec (FCFQ), es la estructura que contiene todas las Cooperativas Funerarias en la región. Fundada en 1987, la Federación cuenta con 23 cooperativas socias, repartidas en Quebec, que llevan a cabo más del 90% de los funerales de Quebec. Integrada por más de 170.000 miembros, 500 empleados y una facturación de 36,7 millones de $ canadienses, es un ejemplo de la diversidad del modelo y de inclusión en la prestación de servicios específicos.
4.- La New Zealand Association of Credit Unions (NZACU), es la asociación industrial que representa los intereses del sector de servicios financieros mutuos - las uniones de crédito y sociedades de construcción - en Nueva Zelanda. Fundada en 1961, su objetivo es fortalecer las organizaciones de servicios financieros, cuya propiedad es de 18 cooperativas, y junto con otros cinco miembros asociados, representa a más de 213.000 neozelandeses, con unos activos de más de 1.270 millones de dólares.
5.- La National Cooperative Union of India (NCUI), establecida en 1929, es la organización principal que representa el movimiento cooperativo en la India. La membresía está abierta a todo el ámbito nacional, a organizaciones sectoriales de cooperación de ámbito estatal, así como a sociedades cooperativas estatales múltiples. El número de miembros del sindicato se situaba en 2010 en 208 asociados (NCUI, 2013).
6.- La Confederación de Cooperativas de Ahorro y Préstamo de México (CONCAMEX), es un organismo cooperativo de tercer grado, de interés público, con personalidad jurídica y patrimonio propio. En 2010, estaba formado por 20 Federaciones, 237 sociedades cooperativas, y un conjunto de 4,6 millones de socios, con un activo de 59 millones de pesos mexicanos. Cabe señalar que en México existen multitud de confederaciones y federaciones que representan el sector cooperativo, siendo esta una de las más destacadas.
El nivel de integración del movimiento cooperativo en confederaciones representativas a nivel nacional, es muy dispar entre países, siendo menor el grado de integración alcanzado en países menos desarrollados. En países como España, sí existe una entidad representativa que aglutina a otras asociaciones de corte sectorial, siendo un interesante ejemplo de coordinación del sector en el ámbito de la representación única del mismo ante las Administraciones. En ese sentido, a los expertos se les preguntó hasta qué punto entendían sería positivo la presencia de una única Confederación representativa del sector cooperativo nacional, adecuada para la defensa con una única voz, y con más poder de presión ante las Administraciones Públicas en la solicitud de cambios legislativos, apoyos, etc. Un 80% de los entrevistados en la 2ª Ronda (sólo 60% en la primera) opinaban que sería deseable existiese en su país una única entidad representativa del conjunto del sector. En cuanto a las razones en favor de tener una sola Confederación, dos expertos lo justificaban desde el punto de vista de que “se unificarían los criterios de regulación y los esfuerzos para el fortalecimiento del sector cooperativo” y “el sector tendría un discurso único, coherente y homogéneo ante la Administración Pública, y por consiguiente, lograría uniformidad en la acción”. Por el contrario, los expertos que estaban en contra de una única Confederación, lo justifican en entender que “todavía el movimiento cooperativo en su país no estaba suficientemente desarrollado como para llegar a esa situación” o por entender que “cada sector cooperativo tiene sus propias necesidades”.
3.2. El Año Internacional de las Cooperativas
A. Valoración de la Declaración de la ONU
Con el objetivo de valorar la celebración del Año Internacional 2012, y su impacto sobre el sector cooperativo, se pidió a los expertos que ofreciesen una valoración de los tres objetivos descritos por Naciones Unidas en su presentación. Tal y como se observa en el Cuadro 7, el efecto más positivo sobre el sector se habría logrado en el aumento de “la conciencia de los beneficios del modelo cooperativo”. Por el contrario esta celebración no es valorada tan positivamente -sin efectos sobre el sector- en lo que se refiere a la promoción de nuevas cooperativas y el fortalecimiento de las existentes, o como estímulo para que sus gobiernos promoviesen un marco legislativo o normativo más propicio. Tal y como se muestra en las últimas filas de ese cuadro, algunos de los expertos del sector propusieron añadir al cuestionario otros logros derivados de la celebración del AIC-2012. La valoración que de ellos hicieron en la 2º Ronda permite considerar de “importante” (Mediana=4) el impulso que la celebración del Año Internacional tuvo en una mayor integración y cooperación entre las entidades del propio sector (Mediana=4), y en un impulso en la atención que técnicos de la Administración y Gobiernos prestan al movimiento cooperativo (Moda=4), si bien existe consenso en que éste tuvo un efecto “poco importante” (Mediana=2) en los recursos que el sector público nacional destina al apoyo al sector.
Cuadro 7. Principales efectos de la celebración del AIC-2012 en su país
|
(Valoración de 1 a 5, con 1 Muy poco importante y 5 Muy importante) |
1ªRª |
2ª Ronda* |
||||
|
Md |
Md |
Me |
Mo |
RIR |
CV |
|
|
Elevar la conciencia pública de sus beneficios socioeconómicos*. |
4,0 |
4,0 |
3,6 |
4,0 |
0,38 |
0,37 |
|
Promover nuevas cooperativas y desarrollar las existentes*. |
3,0 |
3,0 |
3,0 |
4,0 |
0,42 |
0,38 |
|
Estimular a los gobiernos a establecer políticas y leyes dirigidas al desarrollo y la estabilidad de las cooperativas*. |
3,0 |
3,0 |
2,8 |
4,0 |
0,75 |
0,44 |
|
Otros logros (2ª Ronda) |
Md |
Me |
Mo |
RIR |
CV |
|
|
Los gobiernos y sus técnicos prestan más atención al movimiento cooperativo. |
3,0 |
3,3 |
4,0 |
0,50 |
0,27 |
|
|
Se dedican más recursos públicos al apoyo del sector cooperativo. |
2,0 |
2,8 |
3,0 |
0,88 |
0,47 |
|
|
El propio sector cooperativo alcanzó una mayor integración y coordinación. |
4,0 |
3,5 |
4,0 |
0,38 |
0,34 |
|
|
*VariaciónR1-R2 del RIR y del CV fue en las tres afirmaciones: 0,000. |
||||||
Fuente: Elaboración a partir de la Entrevista (1ª y 2ª Ronda).
B. Retos de futuro del sector cooperativo
A continuación, se le planteó a los expertos valorasen la importancia que tendría que en los próximos años se dedicasen más esfuerzos, recursos y apoyos públicos para mejorar aspectos que en la actualidad están dificultando u obstaculizando el desarrollo de las cooperativas en sus respectivos países. Tal y como se muestra en el Cuadro 8, las distintas áreas de actuación planteadas fueron altamente valoradas por parte de los expertos, considerándolas en todos los casos de muy prioritarias o importantes (Mediana y Moda=5), poniendo de manifiesto las deficiencias que aún hoy en día existe en las mismas. Tal y como entendían los expertos, más allá de aumentar los recursos públicos dirigidos al fomento del sector, resulta esencial introducir reformas en los marcos legislativos nacionales que propicien el desarrollo del movimiento cooperativo, adaptándose a sus necesidades y peculiaridades. Tan importante como contar con un marco general propicio para el desarrollo del movimiento, es reforzar la capacidad competitiva y técnica de las cooperativas o sus posibilidades de acceso a recursos financieros con los que poderse capitalizar, siendo igualmente necesario fortalecer las organizaciones mejorando su funcionamiento interno. En otros ámbitos, los expertos recordaban con sus valoraciones la importancia que tiene seguir dedicando recursos a aumentar la conciencia y visibilidad de los beneficios que el modelo de empresa cooperativa tiene en los ciudadanos, así como seguir impulsando el emprendimiento colectivo como una alternativa para la resolución de sus necesidades, incluyendo en los sistemas educativos módulos de enseñanza dedicados a la difusión de los valores cooperativos. El nivel de consenso y estabilidad en todas las respuestas fue muy elevado en todas las afirmaciones consideradas en esta pregunta, derivándose de las mismas algunas ideas acerca de los ámbitos en los que las estrategias y políticas nacionales de fomento y fortalecimiento del sector debieran seguir incidiendo en los próximos años, continuando la línea ya marcada a nivel internacional por el propio Año Internacional de las Cooperativas.
Cuadro 8. Políticas y estrategias a reforzar en los próximos años
|
(Valoración de 1 a 5, con 1 Muy poco importante y 5 Muy importante o prioritario) |
1ªRª |
2ª Ronda* |
||||
|
Md |
Md |
Me |
Mo |
RIR |
CV |
|
|
Aumentar la conciencia de los ciudadanos acerca de los beneficios de las cooperativas y su contribución al desarrollo socioeconómico de los países. |
5,0 |
5,00 |
4,58 |
5,00 |
0,20 |
0,11 |
|
Alentar a la población a organizarse en cooperativas como medidas de autoayuda encaminadas a abordar sus necesidades, aumentando su deseo de crearlas. |
5,0 |
4,50 |
4,33 |
5,00 |
0,22 |
0,20 |
|
Reformar las leyes (mercantil, fiscales, etc.) que favorezcan a las cooperativas. |
5,0 |
5,00 |
4,58 |
5,00 |
0,05 |
0,17 |
|
Aumentar los recursos públicos destinados al fomento del cooperativismo. |
4,0 |
4,50 |
4,33 |
5,00 |
0,22 |
0,18 |
|
Reforzar la competitividad, capacidad técnica y formación de las cooperativas. |
5,0 |
5,00 |
4,67 |
5,00 |
0,05 |
0,14 |
|
Facilitar el acceso a recursos financieros para la capitalización de las cooperativas. |
5,0 |
5,00 |
4,50 |
5,00 |
0,20 |
0,15 |
|
Fortalecer y mejorar el funcionamiento interno de las cooperativas. |
5,0 |
5,00 |
4,67 |
5,00 |
0,20 |
0,11 |
|
Incluir en el sistema educativo formación sobre los valores cooperativos. |
5,0 |
5,00 |
5,00 |
5,00 |
0,00 |
0,00 |
|
*En todas las afirmaciones se obtuvo una VariaciónR1-R2 RIR/CV: 0,00/0,00. |
||||||
Fuente: Elaboración a partir de la Entrevista (1ª y 2ª Ronda).
3.3. Estrategia internacional de fomento del sector para la próxima década
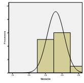
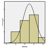
Tal y como ya se señaló en apartados previos, la Asamblea General de la Alianza Cooperativa Internacional (ACI) celebrada en noviembre de 2012 presentaba el denominado Proyecto “Desafío 2020”, planteando tres grandes retos para el sector a alcanzar en la próxima década. A los expertos encuestados se les pidió valorasen hasta qué punto consideraban era más o menos probable (con 1 muy poco probable y 5 muy probable) se alcanzasen los tres grandes objetivos propuestos para el año 2020. Tal y como se muestra en el Cuadro 9, respecto al primer objetivo, tal y como muestra el histograma de dispersión de respuestas, no hubo consenso (RIR>0,5) en considerar que el modelo cooperativo será el “modelo preferido por la gente”. Si bien la mediana de las respuestas determina una probabilidad entre 50 y 75% que sí ocurrirá, otro grupo de expertos pensaba era “poco probable” (25-50% de ocurrencia) se alcance ese objetivo. En los dos siguientes objetivos, el nivel de consenso era más elevado (RIR<0,3), entendiendo la mayor parte de los expertos (mediana=4 y moda=4) que era probable (50-75%) que las cooperativas sean en 2020 reconocidas como el “modelo de empresa líder de la sostenibilidad” económica, social y medioambiental, siendo ligeramente inferior la probabilidad que le asignan al objetivo de que éste sea el “modelo de empresa con un más rápido crecimiento” en la próxima década (mediana=3,5 y moda=4).
Cuadro 9. Posibilidades de cumplimiento de los Objetivos del Desafío 2020
|
Valoración de 1 a 5(1) |
1ªRª |
2ª Ronda |
|||||||
|
Md |
Md |
Me |
Mo |
RIR |
CV |
||||
|
Objetivo 1º- Modelo preferido por la gente. |
4,00 |
4,00 |
3,25 |
4,00 |
0,50 |
0,37 |
|||
|
Objetivo 2º- Líder en sostenibilidad. |
3,50 |
3,50 |
3,42 |
4,00 |
0,29 |
0,26 |
|||
|
Objetivo 3º- De más rápido crecimiento. |
4,00 |
4,00 |
3,67 |
4,00 |
0,25 |
0,18 |
|||
|
(1)Valoración de 1 a 5, con: 1 Muy poco probable (0-25%); 2 Poco probable (25-50%); 3 Puede ocurrir o no (50%); 4 Probable (50-75%); y 5 Muy probable (75-100%). VariaciónR1-R2 RIR/CV: *0,00/0,00. **0,00/-0,02. ***0,00/0,00. |
|||||||||
|
|
Imagen a.- Objetivo 1 |
Imagen b.- Objetivo 2 |
Imagen c.- Objetivo 3 |
||||||
|
2ª Ronda |
|
|
|
||||||
Fuente: Elaboración a partir de la Entrevista (1ª y 2ª Ronda).
Algunos de los expertos consultados apuntaban que sus respuestas, en general positivas acerca de la probabilidad de consecución de los tres objetivos planteados, se basaban en el hecho de que en determinadas actividades y regiones de sus países esos objetivos ya eran realidades que se habían alcanzado, si bien no para el conjunto de sus economías o sectores productivos. Fueron recurrentes los ejemplos que se pusieron de cómo el cooperativismo agroalimentario en distintos países era ya el líder en reconocimiento de sostenibilidad en algunas actividades productivas y territorios, siendo otros ejemplos descritos las cooperativas de ahorro, de vivienda o las cooperativas de trabajo asociado; o como en la región de Quebec (Canadá), en la que las cooperativas eran un modelo que reunía en gran medida muchos de los objetivos marcados por el proyecto Desafío 2020, con un importante reconocimiento por parte de la sociedad. A continuación se señalan otros argumentos que aportaron los expertos de tres países, indicando en qué medida ya hoy en día el sector cooperativo ocupa una posición destacada en determinadas actividades productivas y territorios de sus países: en España, señalaba uno de los expertos, “las cooperativas agrarias suponen el 100% en la producción de tabaco; el 80% en la oferta de mosto; el 70% en la producción de aceite de oliva y vino; el 60% en la de arroz; el 45% de la producción en los sectores de cítricos, leche de vaca y de oveja y frutos secos; o el 35% también en la producción de aceituna de mesa, frutas, carne de ovino y caprino, cereales, oleaginosas y algodón”. En Irlanda, indicaba otro experto de ese país, “las cooperativas agrarias representen el 65% de todas las cooperativas, y en 2005 el sector agrario facturó el 98% del total del sector agrícola”. Mientras un experto polaco consideraba que “las cooperativas de lácteos son el modelo de negocio más preferido por los productores de leche y representan al 70% del total del mercado; y de otra parte, las cajas de ahorro es el modelo de banca preferido por la gente con bajos ingresos, y el sector cuenta con 2 millones de miembros”.
Para concluir este apartado, se le pidió a los entrevistados que indicasen actuaciones que pudieran contribuir, si bien no a lograr los objetivos planteados en el proyecto “Desafío 2020”, sí al menos avanzar en su consecución en el año 2020. Las respuestas, si bien fueron diversas, se dirigieron a tres grandes ámbitos que son descritos a continuación atendiendo a la frecuencia en que fueron señaladas:
a) Estrategias para aumentar la Conciencia Social: once de los entrevistados indicaron que era preciso aumentar las iniciativas dirigidas a incrementar la conciencia de los ciudadanos acerca de los beneficios del modelo cooperativo, sugiriendo entre otras medidas el diseño de “programas de educación a las cooperativas” o “programas de sensibilización del público sobre el modelo cooperativo con actividades de promoción apoyadas”.
b) Estrategias para aumentar la implicación de las Administraciones: Diez de los expertos sugerían la necesidad de aumentar los recursos públicos destinados a la formación y el fomento del cooperativismo, siendo preciso, tal y como señalaba uno de los mismos, “llamar la atención e incrementar el interés de los Gobiernos sobre las virtudes de la Economía Social y el cooperativismo, para apoyarlos y promoverlos”.
c) Nuevas reformas en el Marco que regula el sector: Ocho de los encuestados opinaban que era preciso acometer nuevas reformas legales, que favorezcan la creación y el fortalecimiento de las cooperativas, “creando un marco legislativo adecuado y estable, favorable al desarrollo y al apoyo de las cooperativas” y que favorezca “la entrada de jóvenes al sector”; un más fácil acceso del sector a “recursos financieros; o también, reformas que propicien una mayor unión de esfuerzos dentro del mismo, “consolidando el modelo aumentando el nivel de cooperación entre cooperativas en todos niveles”, “logrando una mayor vinculación universidad-movimiento cooperativo”, o con “la conformación de un organismo único representativo de todo el movimiento cooperativo a nivel nacional”.
4. CONCLUSIONES
La celebración del Año Internacional de las Cooperativas ha sido un hito destacado a nivel internacional en el objetivo de tratar de fomentar, fortalecer y aumentar la visibilidad de los beneficios que este modelo de empresa tiene como modelo alternativo a la tradicional empresa capitalista. La información cualitativa aportada por los expertos entrevistados de distintos países, revela las importantes contribuciones que tiene el modelo cooperativo al desarrollo socioeconómico de los países (en términos de creación de empleo, más estable y de más calidad, inclusivo, y que contribuye al desarrollo local, entre otros), siendo elevado el consenso alcanzado en la valoración “muy positiva” que se tiene en su contribución al desarrollo de zonas rurales o la consideración de éste como un modelo de empresa alternativo, más equitativo que el modelo de empresa capitalista dominante. Pese a estar de acuerdo los expertos entrevistados de la contribución que las cooperativas tienen en el fomento de valores como la solidaridad o la equidad, o posibilitar a sus asociados acceder a servicios básicos –financieros, vivienda, salud, etc-, que redundan en un aumento del bienestar social, fue mayoritaria la consideración del incumplimiento que estas están realizando de sus principios cooperativos, sobre todo en el ámbito de la Educación, la Intercooperación o el Compromiso con sus Comunidades, siendo estos aspectos a los que debiera atender el sector. La consideración que los expertos tenían de la labor de apoyo que al sector se presta desde las Administraciones Públicas (nacionales, regionales o locales) era negativa, siendo bien valorada por el contrario la labor desarrollada por Federaciones y Confederaciones. Este estudio dio pie a la descripción de algunos de los actores que fueron identificados por los expertos como organizaciones con una labor muy destacada en el fomento del sector en sus respectivos países, ofreciéndose una breve descripción de esas estructuras organizativas y su membresía, todas ellas con una alta valoración en su apoyo al sector.
En relación a la valoración de los expertos acerca del impacto de la celebración en 2012 del Año Internacional de las Cooperativas, hubo consenso entre los expertos en la importancia que dicha celebración había tenido, “elevando la conciencia pública” sobre los beneficios socioeconómicos del modelo, logrando una “mayor integración y coordinación en el sector”, no teniendo por el contrario un impacto significativo en que se lograse un aumento en la creación de nuevas cooperativas o el desarrollo de las ya existentes. El nivel de consenso entre los expertos también fue reducido en la consideración de los efectos que la celebración del Año Internacional había tenido en el desarrollo de “marcos legislativos más propicios” para el desarrollo del sector o el “aumento en los recursos” destinados a su fomento. El proceso de dialogo mediante dos rondas con los expertos permitió que identificaran políticas y estrategias que ayudarían a reforzar el sector cooperativo, proponiendo actuaciones y estrategias dirigidas a los ámbitos de: el fortalecimiento de la competitividad empresarial, su capacidad técnica y formación; la mejora del funcionamiento interno de las cooperativas; y un mayor esfuerzo de los gobiernos en materia de reforma fiscal y mercantil favorables para las cooperativas.
De cara a los objetivos marcados para la próxima década por parte de la ACI en su proyecto “Desafío 2020”, hubo un nivel alto de consenso en entender será probable se logre que las cooperativas el tipo de empresa que presente “un crecimiento más rápido” y que este sea el “modelo preferido por la gente”, entendiendo algunos de los expertos esa es ya una realidad en determinados sectores de sus respectivos países, especialmente en el ámbito agrario y financiero, no siendo tan factible se logre el objetivo de que éste sea el “modelo de empresa reconocido como más sostenible” económica, social y medioambiental, siendo preciso seguir aunando esfuerzos para lograr un mayor reconocimiento social de sus beneficios y un mayor compromiso del sector con sus principios cooperativos.
BIBLIOGRAFÍA
ADAM, M. y MARTÍNEZ, J.M.T. (2004) Sistemas de ayuda a las decisiones en la gestión del conocimiento y las cooperativas. Ciriec España. Revista de Economía Pública, Social y Cooperativa, Nº 49, pp. 55-75.
BIRCHALL, J. y L. H. KETILSON (2009) Resilience of the cooperative business model in times of crisis. Sustainable Enterprise Programme. International Labour Organization. Genova. p. 41.
BORZAGA, C. y GALERA, G. (2012) The Concept and Practice of Social Enterprise. Lessons from the Italian Experience. International Review of Social Research. Vol.2., pp. 85-102.
CAMPOS, V. y CHAVES, R. (2012) El papel de las cooperativas en la crisis agraria. Estudio empírico aplicado a la agricultura mediterránea española. Cuadernos desarrollo rural, Nº69, pp. 175-194.
CHAVES, R. y MONZÓN J.L. (2008) The social economy in the European Union. Ciriec International. Nº2, pp. 3-43.
CICOPA (2012) Recomendaciones políticas siguiendo el Año Internacional de las Cooperativas 2012. ¡Por más cooperativas de trabajo asociado y cooperativas sociales en el mundo!. Organización Internacional de las Cooperativas de Producción Industrial, Artesanal y de Servicios. p. 3. Bruselas. Disponible en: www.cicopa.coop. Fecha de consulta: 5 de abril de 2013.
DALKEY, N.C. y HELMER, O. (1963) An experimental application of the Delphi method to the use of experts. Management Science, Nº 9, pp. 458-467.
EID, M. y MARTÍNEZ-CARRASCO PLEITE, F. (2013) Situación y marco general de las cooperativas en el ámbito internacional. Aproximación mediante una encuesta a expertos. Ponencia presentada en el VII Coloquio Ibérico Internacional de Cooperativismo y Economía Social. Sevilla.
FERRI, G. (2008) Why Cooperative Banks Are Particularly Important at a Time of Credit Crunch. European Association of Co-operative Banks. Disponible en: http://www.globalcube.net/clients/eacb/content/medias/publications/research/cb_particularly_important_time_credit_crunch.pdf. Fecha de consulta: 5 de abril de 2013.
FERRI, G. (2012) Credit Cooperatives: Challenges and Opportunities in the New Global Scenario, Euricse Working Paper, N.031 | 12.
GALLEGO, L.P. y JULIÁ, J.F. (2003) Principios cooperativos y eficacia económica. Un análisis Delphi en el contexto normativo español. Ciriec España. Revista de Economía Pública, Social y Cooperativa, Nº 44, pp. 231-259.
GRILLO, M. (2013) Competition rules and the cooperative firm. Journal of Entrepreneurial and Organizational Diversity (JEOD), vol. 2, pp.36-53.
HERNAEZ, O. (2012) Estudio Delphi sobre el futuro de las organizaciones empresariales: cooperativismo y otros modelos. Disponible en: http://www.proyectomilenio.org/documents/10156/d65bf060-55d5-4cc5-bad9-e3d999d4a5a1. Fecha de consulta: 5 de abril de 2013.
ICA (2011) Global 300. Report 2010. The world’s major co-operatives and mutual businesses. International Co-operative Alliance (ICA). October. p 32. Disponible en: www.ica.coop. Fecha de consulta: 5 de abril de 2013.
ICA (2012) Exploting The Co-operative Economy. Explorative Report 2012. Word Cooperative Monitor. International Co-operative Alliance (ICA) and Worldwatch Institute. October. p. 72. Disponible en: www.euricse.eu o bien en www.ica.coop. Fecha de consulta: 5 de abril de 2013.
ICA (2013) Proyecto de una Década Cooperativa. International Co-operative Alliance (ICA). Enero. p. 32. Disponible en: www.ica.coop. Fecha de consulta: 5 de abril de 2013.
JONES, D. y KALMI, P. (2012) Economies of Scale Versus Participation a Co-operative Dilemma?. Journal of Entrepreneurial and Organizational Diversity, vol. 1, p. 37-64.
LANDETA, J. (2002) El método Delphi. Una técnica de previsión del futuro. Ariel, Barcelona.
LINSTONE, H. A. y TUROFF, M. (1975) The Delphi method: Techniques and applications. Addison-Wesley. Massachusetts.
LINSTONE, H.A. y TUROFF, M (Edit) (2002) The Delphi Method: Techniques and applications. Addison-Wesley Publishing Company. Reading. Massachusetts. (1ª Edición en 1975).
MAYO, E. (2012) Global Business Ownership 2012, Members and shareholders across the world. New Insight 9. p.18. Disponible en: www.uk.coop. Fecha de consulta: 5 de abril de 2013.
OIT (2012) La forma cooperativa de hacer negocios. El enfoque de la OIT para apoyar a las cooperativas. Organización Internacional del Trabajo (OIT). Servicio de Cooperativas (EMP/COOP). Julio. p.4. Disponible en: www.oit.org. Fecha de consulta: 5 de abril de 2013.
ONU (2001) Proyecto de directrices encaminadas a crear un entorno propicio para el desarrollo de las cooperativas. Organización de Naciones Unidas. A/56/73. pp. 15-18. Disponible en: http://www.un.org/es/events/cooperativesday/pdf/a5673_directices.pdf. Fecha de consulta: 18 de abril de 2013.
ONU (2009a) Cuestionario para las Organizaciones Cooperativas Ápex. Organización de Naciones Unidas. División de Políticas Sociales y Desarrollo. New York. Disponible en: http://www.un.org/esa/socdev/social/cooperatives/survey.html. Fecha de consulta: 18 de abril de 2012.
ONU (2009b) Las cooperativas en el desarrollo social. Informe del Secretario General. Organización de Naciones Unidas. A/64/50. Sexagésimo cuarto período de sesiones de la Asamblea General. New York. p. 24. Disponible en: http://www.un.org/. Fecha de consulta: 5 de abril de 2013.
ONU (2012) Estudio Delphi sobre el futuro de las organizaciones empresariales: Cooperativismo y otros modelos. Organización de Naciones Unidas. Proyecto Millennium. Resumen. p 9. Disponible en: http://www.proyectomilenio.org. Fecha de consulta: 15 de junio de 2013.
RUSIÑOL, P. (2013) La competitividad de las cooperativas. El diario.es. Disponible en: http://www.eldiario.es/alternativaseconomicas/cooperativas_6_150544959.html. Fecha de consulta: 6 de julio de 2013.
SEGUÍ, E. y SERVER, R.J. (2010). El capital relacional de las cooperativas de crédito en España: un estudio cualitativo de sus intangibles sociales mediante el análisis Delphi. Revesco. Revista de Estudios Cooperativos, Nº101, pp. 107-131.
SEGUÍ, E.; MATEAS-RONCO, A.; MARIN-SANCHEZ, Mª.; MARI-VIDAL, S. y ZAMORANO, M.M. (2011) Factores determinantes del fracaso empresarial en cooperativas agrarias: resultados de un análisis Delphi. Disponible en: http://www.aeca.es/pub/on_line/comunicaciones_xvicongresoaeca/cd/169i.pdf. Fecha de consulta: 5 de abril de 2013.
ZAMAGNI, V. (2012) Interpreting
the roles and economic importance of cooperative enterprises in a historical
perspective. Journal
of Entrepreneurial and Organizational Diversity (JEOD),
Vol. 1, pp. 21-36.
[1] Departamento de Economía Aplicada. Universidad de Murcia. España. Dirección de correo electrónico: maged@um.es
[2] Profesor Titular de Universidad. Departamento de Economía Aplicada. Universidad de Murcia. España. Dirección de correo electrónico: femartin@um.es
[3] De la información obtenida con este cuestionario se realizó otro documento (Eid y Martínez-Carrasco Pleite, 2013) en el que de manera complementaria se estudiaron otros aspectos no tratados en este trabajo, relativos a la problemática del sector y la identificación de buenas prácticas nacionales.
[4] La estabilidad de las medidas de centralidad de la tendencia y de dispersión de las respuestas entre la 1ª y 2ª Ronda se midió a partir de la Variación del RIRR2-R1 = (RIR2 – RIR1) y Variación MdR2-R1= (Md2 -Md1)/Md1, recordándose que el RIR= (Q3-Q1)/Q2, es la diferencia entre el cuartil superior y el inferior dividido por la mediana.