ISSN: 1885-8031
http://dx.doi.org/10.5209/REVE.59770
Análisis del impacto del valor añadido del gestor sobre el binomio Rentabilidad-Riesgo, medido mediante el ratio de Sharpe, en los Fondos de Inversión Socialmente Responsables[1]
Arturo Medina Castaño[2] y Javier Iturrioz del Campo[3]
Recibido: 21 de diciembre de 2017 / Aceptado: 10 de enero de 2018
Resumen. El objetivo del trabajo es analizar el impacto e influencia del valor añadido que aporta el gestor en los Fondos de Inversión Socialmente Responsables (FISR), sobre el obtenido por un indicador de referencia. En este trabajo el valor añadido del gestor se mide mediante el ratio financiero Alpha mientras que el binomio rentabilidad-riesgo se analiza mediante el ratio de Sharpe, tomado en varios momentos del horizonte temporal. El posible impacto se analiza, tanto de forma directa como de manera indirecta, a través del Retorno de los Fondos. También se mide la influencia de ciertas variables de control sobre el binomio como: las Divisas, el Tamaño de los Fondos, la Inversión Mínima, la Estrategia de Inversión o la Volatilidad. La muestra está compuesta por fondos de todas las áreas geográficas del mundo y la información ha sido obtenida de la base de datos de información económico-financiera Bloomberg. Inicialmente la muestra comprendía un total de 2.660 fondos, quedándose finalmente para el estudio con 709 fondos a nivel mundial. Para el desarrollo de la investigación, se utiliza un modelo de ecuaciones estructurales, basado en mínimos cuadrados parciales, también conocido como modelo PLS. En dicho modelo se diferencia entre el modelo externo y el modelo interno, así como la significatividad estadística a la hora de obtener los resultados de las diferentes hipótesis planteadas. Para la obtención de los resultados de la investigación a través del modelo PLS se han realizado tres procesos diferenciados, en primer lugar, se ha llevado a cabo el cálculo del Algoritmo PLS, posteriormente se procedió con el proceso de Bootstrapping con un total de 5.000 iteraciones y por último el proceso de Blindfolding.
Palabras clave: Ratio Alpha de Jensen; Retorno; Volatilidad; Base de Datos Bloomberg; Modelo Smart PLS; Información Económico-financiera.
Claves Econlit: C10; F00; G23; G15.
[en] Impact analysis of fund manager’s added value on risk-adjusted performance, measured by Sharpe ratio, regarding Socially Responsible Investment Funds (SRI)
Abstract. The main objective of this research is the fact of analyzing the impact of fund manager’s added value regarding Socially Responsible Investment Funds (SRI) in comparison with its benchmark. In this study the fund manager’s added value is measured by the financial ratio named Alpha while the risk-adjusted performance is measured by Sharpe ratio, which is taken along a limited time framework. This possible impact is studied in a direct way as well as an indirect way by using the fund returns. It is also used a wide range of control variables in order to observe the influence on risk-adjusted performance, some of these variables are: currency, fund size, minimum initial investment, investment strategies or volatility. The sample used to develop this research is composed of a worldwide funds sample, which was taken from the financial and economic database Bloomberg. Initially this sample included 2,660 funds, which was finally shortlisted for the final sample with 709 worldwide funds. In order to carry out this study, it is used a structural equation modeling (SEM), which is based on partial least squares and it is also well-known as PLS Model. In this model is taken into consideration two different approaches, firstly an internal model and secondly an external model, as well as the fact of having statistical significance to obtain the results from the hypothesis testing. The PLS Model works in three different stages, the first one is to calculate the PLS Algorithm, the second one is the Bootstrapping process which was run 5,000 iterations and finally the process known as Blindfolding.
Keywords: Alpha Ratio; Return; Volatility; Bloomberg Database; Smart PLS Model; Financial Economics.
Sumario. 1. Introducción: objetivos y metodología. 2. Marco teórico. 3. Propuesta del modelo teórico. 4. Selección de las variables explicativas y formulación del modelo. 5. Evaluación del modelo. 6. Significatividad estadística de las hipótesis planteadas. 7. Conclusiones. 8. Referencias bibliográficas.
Cómo citar: Medina Castaño, A. e Iturrioz del Campo, J. (2018) Análisis del impacto del valor añadido del gestor sobre el binomio Rentabilidad-Riesgo, medido mediante el ratio de Sharpe, en los Fondos de Inversión Socialmente Responsables. REVESCO. Revista de Estudios Cooperativos, Primer Cuatrimestre, Nº 127, pp. 181-203. DOI: 10.5209/REVE.59770.
1. Introducción: objetivos y metodología
El objetivo del trabajo es analizar el impacto e influencia del valor añadido que aporta el gestor en los Fondos de Inversión Socialmente Responsables (FISR), sobre el obtenido por un indicador de referencia. Para ello el valor añadido del gestor se mide mediante el ratio Alpha, mientras que el binomio rentabilidad-riesgo, es analizado utilizando el Ratio de Sharpe. Esta posible relación se estudia de manera directa y también de manera indirecta a través del Retorno de los Fondos entendido como el exceso de retorno con respecto a su índice de referencia (Benchmark). Así mismo se realiza un estudio de diversas variables de control que pueden ejercer cierta influencia sobre el citado binomio.
El término de inversión socialmente responsable (ISR), hace referencia a una serie de herramienta utilizadas para promover la responsabilidad social de forma que se mejore la calidad de vida de la comunidad (Valor y Palomo, 2003). Dentro de la misma existen tres categorías o estrategias de inversión (Iturrioz, Mateu y Valor, 2005):
− Los productos y servicios éticos: son aquellos que invierten en empresas y organizaciones teniendo en cuenta aspectos sociales y medioambientales. La pertenencia a esta categoría se determina mediante criterios valorativos o criterios negativos de las inversiones o productos que aspiren a ser catalogados como éticos.
− Los productos y servicios solidarios: dentro de esta categoría se enmarcan aquellos productos que destinan una parte de la comisión o de la rentabilidad obtenida a Organizaciones No Gubernamentales (ONGs), este aspecto es independiente del comportamiento ético de dichas entidades.
− Los productos y servicios de financiación solidaria: se caracterizan por estar orientados a financiar proyectos beneficiosos para la comunidad, entre los que destacan los relacionados con energías limpias y renovables, así como la concesión de créditos a grupos que por el motivo que fuere se encuentren excluidos de las vías de financiación tradicional. Esta financiación en ningún caso se trata de una donación, puesto que como mínimo se recupera el capital invertido, teniendo también como características a destacar el bajo tipo de interés y la no existencia de garantías sociales (Valor, Palomo, Iturrioz y Mateu, 2007).
Además, los productos y servicios catalogados como socialmente responsables pueden clasificarse en tres grupos: los productos de ahorro y previsión; los medios de pago y por último los instrumentos de financiación crediticia. En el caso de los Fondos de Inversión Socialmente Responsables (FISR), quedarían encuadrados dentro del grupo de productos de ahorro y previsión.
Es relevante comentar que, en el caso concreto de España, el difuso concepto de la denominada banca ética ligada al concepto de inversión socialmente responsable (ISR) llevó a la Comisión Nacional del Mercado de Valores (CNMV) a aprobar la Circular del 8 de abril de 2014, elaborada por la Asociación de Instituciones de Inversión Colectiva y Fondos de Pensiones (INVERCO)[4]. En la misma se determinan los criterios sociales, medioambientales y de gobierno corporativo en la política de inversiones llevada a cabo por las Instituciones de Inversión Colectiva (IIC). A su vez, con el fin de informar y preservar al inversor de este tipo de productos de una publicidad que podría considerarse como irregular al incluir el calificativo “ético”, es digno de resaltar también la norma AENOR (UNE 165001:2012)[5] la cual indica los requisitos y características que deben cumplir los productos financieros de inversión para ser catalogados como socialmente responsables.
En la metodología utilizada se diferencian seis partes:
− Marco Teórico: Se ha realizado una revisión bibliográfica relativa a estudios similares tanto en el panorama nacional como internacional utilizando: Web of Science (WOS), SCOPUS, Dialnet y el Metabuscador Discovery Service de EBSCO.
− Propuesta del Modelo: Analiza el comportamiento de los FISR, siendo el periodo de obtención de datos desde 2012 hasta 2017, es decir se ha realizado con ratios que tienen un horizonte temporal de cinco años.
− Selección de las Variables: Para el modelo se han utilizado las variables disponibles en la base de datos de Bloomberg con respecto a los fondos de orientación social.
− Evaluación del Modelo: Se aplica un Modelo de Ecuaciones Estructurales, basado en Mínimos Cuadrados Parciales, conocido como PLS, diferenciando entre los modelos externo e interno.
− Significatividad estadística de las hipótesis planteadas: Se analizan los resultados del modelo, identificando las variables significativas.
− Conclusiones: Para finalizar se exponen las principales conclusiones.
2. Marco teórico
Con la crisis económica mundial acontecida durante los últimos años el sistema financiero mundial ha quedado reputacionalmente dañado para cierto perfil de inversor con inquietudes no solamente basadas en retornos sino también en el impacto que sus inversiones tienen en la sociedad. Esto ha supuesto un auge de un estilo de inversión al que se denomina como Inversión Socialmente Responsable. En este trabajo se realiza una revisión bibliográfica de los Fondos de Inversión Socialmente Responsables tanto españoles como internacionales. Con respecto a los fondos españoles las diferentes investigaciones se centran en el estudio sobre la relación entre rentabilidad y riesgo (Bilbao, Arenas, Rodríguez y Cañal, 2009, Guerra, 2013, Balaguer, 2007, Moreno, 2004, Ferruz, 2009, Moneva, 2003, Balaguer, 2006, Altuna, 2009, Ferruz, 2013). El estudio de los FISR en el ámbito internacional también ha sido objeto de múltiples investigaciones (Van Der Zee, 2012, Copp, Kremmer y Roca, 2010, Benson, 2008, Rathner, 2013, Scholtens, 2005, Ackerman, 2010, Lean, Ang y Smyth, 2015, Korn, 2006, Krawiec, 2013, van Dijk-de Groot y Nijhof, 2015, Watson, 2011, Stankeviciene y Cepulyte, 2014, Jones, Van der Laan, Frost y Loftus, 2008).
Teniendo en cuenta el objetivo planteado, se procede a la formulación de las hipótesis concretas que se pretenden contrastar. Las hipótesis se han agrupado en dos bloques:
− Hipótesis relativas a la relación entre el Valor Añadido del Gestor y el Binomio Rentabilidad-Riesgo.
− Hipótesis de control vinculadas al Binomio Rentabilidad-Riesgo.
2.1. Hipótesis relativas a la Relación entre Valor Añadido del Gestor y el Binomio Rentabilidad-Riesgo
Son varios los estudios que relacionan de una manera directa el valor añadido del gestor medido a través del Alpha del fondo de inversión con la rentabilidad o performance del mismo (Del Guercio, 2014, Aggarwal, Georgiev y Pinato, 2007, Hartmann, 2012). Así mismo hay investigaciones que relacionan el Alpha con el retorno de los fondos o Return (Levesque, 2014, Hua, 2010, Willianson, 2006). Otros investigadores relacionan el Return con la rentabilidad o Performance, bien medido como rentabilidad o bien a través del ratio de Sharpe o Treynor que relacionan rentabilidad y riesgo en una misma medida (Louw, 2017, Bao, 2009, Koh, Koh, Lee y Phoon, 2005).
|
H1: El valor añadido del gestor influye positiva y significativamente en el binomio rentabilidad-riesgo. H2: El valor añadido del gestor influye positiva y significativamente en el retorno de los fondos. H3: El retorno de los fondos influye positiva y significativamente en el binomio rentabilidad-riesgo. |
2.2. Hipótesis de control relativas al Binomio Rentabilidad-Riesgo
Se incluye un conjunto de variables de control, con el objetivo de comprobar el posible efecto positivo o negativo de cada una de ellas sobre el binomio rentabilidad-riesgo. Estas variables son:
La Tipología de los Fondos: Se estudia si el tipo de la catalogación del fondo, bien UCIT o como FEEDER, tiene alguna incidencia sobre la Performance de los fondos, destacando varios estudios en la revisión bibliográfica (Gregoriou, 2012, Davis, 2009, Gregoriou, Kaiser y Pascalau, 2013).
El Tamaño: El volumen de activos bajo gestión en el fondo puede afectar a la rentabilidad ajustada por su riesgo. Este aspecto se ha tratado en varias investigaciones (Kleiman y Sahu, 1988, Gallagher, 1988).
La Divisa: El tipo de cambio puede ser utilizado como sistema para obtener una rentabilidad adicional en los fondos de inversión, tal y como analizan varios autores (Benson y Faff, 2004, Blamey, 2004).
La Inversión Mínima y El Valor Liquidativo: Tanto la inversión mínima inicial (Financial Planning, 2010) como el valor liquidativo del fondo de inversión (Yong-Chin, Hsiang-Ju y Yi-Xuan, 2012) han sido analizadas por su relación con la rentabilidad del fondo.
La Domiciliación: Variables relativas al entorno operacional del fondo como su domiciliación (doméstico u offsohre), pueden tener un impacto sobre su desempeño en términos de rentabilidad (Kinlaw, Kritzman y Mao, 2015, Mirabile, 2015).
La Estrategia de Inversión: La estrategia de inversión utilizada (Blend, Growth o Value) ha sido estudiada en múltiples investigaciones en relación a su impacto en la rentabilidad de los fondos de inversión (Chih-Cheng y Chiung-Lin, 2015, Namvar, 2013, Borri y Cagnazzo, 2017, Wayne, Ferson, Rudi y Schadt, 1996).
La Volatilidad: La desviación estándar puede tener un impacto sobe la rentabilidad-riesgo de los fondos (Standard Deviation of Return) (Israelsen, 2000).
|
H4: La tipología de los fondos puede tener una influencia tanto positiva como negativa sobre el binomio rentabilidad-riesgo. H5: El tamaño del fondo puede tener una influencia tanto positiva como negativa sobre el binomio rentabilidad-riesgo. H6: La divisa del fondo puede tener una influencia tanto positiva como negativa sobre el binomio rentabilidad-riesgo. H7: La inversión mínima requerida en el fondo puede tener una influencia tanto positiva como negativa sobre el binomio rentabilidad-riesgo. H8: El valor liquidativo del fondo puede tener una influencia tanto positiva como negativa sobre el binomio rentabilidad-riesgo. H9: La domiciliación del fondo (offshore/domestic) puede tener una influencia tanto positiva como negativa sobre el binomio rentabilidad-riesgo. H10: La estrategia de inversión del fondo puede tener una influencia tanto positiva como negativa sobre el binomio rentabilidad-riesgo. H11: La volatilidad de los fondos puede tener una influencia tanto positiva como negativa sobre el binomio rentabilidad-riesgo. |
Tabla. 1. Resumen de las hipótesis del modelo propuesto.
|
HIPÓTESIS |
|
RELACIÓN |
|
Relación valor añadido del gestor con el binomio rentabilidad-riesgo |
H1
H2
H3
|
El valor añadido del gestor influye positiva y significativamente sobre el binomio rentabilidad-riesgo. El valor añadido del gestor influye positiva y significativamente sobre el retorno de los fondos. El retorno de los fondos influye positiva y significativamente sobre el binomio rentabilidad-riesgo. |
|
Hipótesis de control relativas al binomio rentabilidad-riesgo |
H4
H5
H6
H7
H8
H9
H10
H11 |
La tipología de los fondos puede tener una influencia tanto positiva como negativa sobre el binomio rentabilidad-riesgo. El tamaño del fondo puede tener una influencia tanto positiva como negativa sobre el binomio rentabilidad-riesgo. La divisa del fondo puede tener una influencia tanto positiva como negativa sobre el binomio rentabilidad-riesgo. La inversión mínima requerida en el fondo puede tener una influencia tanto positiva como negativa sobre el binomio rentabilidad-riesgo. El valor liquidativo del fondo puede tener una influencia tanto positiva como negativa sobre el binomio rentabilidad-riesgo. La domiciliación del fondo (offshore/domestic) puede tener una influencia tanto positiva como negativa sobre el binomio rentabilidad-riesgo. La estrategia de inversión del fondo puede tener una influencia tanto positiva como negativa sobre el binomio rentabilidad-riesgo. La volatilidad de los fondos puede tener una influencia tanto positiva como negativa en el binomio rentabilidad-riesgo. |
Fuente: Elaboración propia.
3. Propuesta del modelo teórico
En el modelo propuesto, se diferencian dos aspectos: por una parte se encuentra el universo y la muestra de los fondos a estudiar y por otra parte la técnica del análisis.
3.1. El universo y la muestra utilizada
El universo en esta investigación hace referencia a todos los Fondos de Inversión Socialmente Responsables que se encontraban activos en octubre de 2017 en la base de datos Bloomberg a nivel mundial. Inicialmente este universo lo conformaban un total de 2.660 fondos, de los cuales se procedió a realizar un filtrado de aquellos fondos que proporcionaban la información necesaria para realizar el presente estudio, quedándose finalmente una muestra utilizada de 709 fondos activos de orientación social. Para la realización del análisis propuesto se han tomado datos y ratios que comprenden hasta cinco años atrás desde la obtención de los datos, por tanto comprende desde el año 2012 hasta el año 2017.
En las Ciencias Sociales, los niveles mínimos de potencia de la muestra utilizada para un modelo econométrico son del 80% (Cohen, 1988), siendo necesarios 100 datos para alcanzar un nivel del 84%. Por tanto, la muestra utilizada de 709 fondos, presenta una potencia de estudio muy elevada, tal y como se puede apreciar en el Grafico 1, generado con el programa G*Power 3.1.9.2 para el sistema operativo Windows (Faul, Erdfelder, Lang y Buchner, 2007). Aunque el número de valores perdidos podría alcanzar el 15% de la muestra (Hair, Hult, Ringle y Sarstedt, 2014), no se ha registrado la pérdida de ningún valor.
Gráfico. 1. Potencia de la muestra.

Fuente: Elaboración propia, a partir del programa G*Power 3.1.9.2. Para el sistema operativo Windows.
3.2. Técnica de análisis
La técnica de análisis, se ha propuesto un Modelo de Ecuaciones Estructurales basado en Mínimos Cuadrados Parciales (Bagozzi, 1984, Barclay, Higgins y Thompson, 1995, Bollen, 2014, Cenfetelli y Bassellier, 2009, Cepeda y Roldán, 2004, Chin, Marcolin y Newsted, 2003, Chin y Gopal, 1995, Chin y Newsted, 1999, Gefen, Straub y Boudreau, 2000, Gerbing y Anderson, 1988, Hair, Black, Babin, Anderson y Tatham, 2006, Hair et al., 2014) denominados Patial Least Square, conocidos como modelos PLS. El objetivo de los PLS es la predicción de variables dependientes, maximizando su varianza explicada, por lo cual se corresponde con el análisis factorial exploratorio (Chin et al., 2003), y de extracción de componentes principales. Debido a las ventajas que presenta esta técnica, frente a las basadas en la covarianza, se ha popularizado mucho entre los investigadores de ciencias sociales y en especial de economía, finanzas y administración de empresas. Puesto que el objetivo de PLS es la predicción de las variables dependientes, que no presupone ningún tipo de distribución de los datos y que además habilita la utilización de variables formativas, resulta imposible mostrar medidas de bondad del ajuste global del modelo (Cepeda y Roldán, 2004). En cualquier caso, sí que es posible el empleo de técnicas no paramétricas de remuestreo para examinar la estabilidad de las estimaciones ofrecidas por PLS. En el presente estudio se ha utilizado la técnica de bootstrapping.
La herramienta informática utilizada para la realización de esta investigación es el Programa SmartPLS 3 (Ringle, Wende y Becker, 2015). La ficha técnica de la investigación se recoge en la siguiente Tabla.
Tabla. 2. Ficha técnica de la investigación.
|
UNIVERSO (POBLACIÓN) |
Fondos de Inversión de Orientación Social que se encuentren Activos. |
|
TAMAÑO MUESTRAL |
709 Fondos de Orientación Social Activos. |
|
TÉCNICA DE OBTENCIÓN DE LA INFORMACIÓN |
Base de Datos de la Plataforma de Información Financiera Bloomberg. |
|
HORIZONTE TEMPORAL |
2012-2017 |
|
TÉCNICA DE ANÁLISIS |
Modelo de Ecuaciones Estructurales basado en Mínimos Cuadrados Parciales (PLS) |
|
SOFTWARE INFORMÁTICO |
PLS. Ringle, C. M.; Wende, S. y Becker, J. M. (2015). "SmartPLS 3." Boenningstedt: SmartPLS GmbH, http://www.smartpls.com |
Fuente: Elaboración propia.
4. Selección de las variables explicativas y formulación del modelo
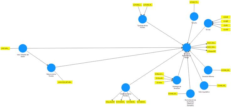
El modelo teórico que se presenta en esta investigación incluye como variables diversos ratios económico-financieros así como variables que expresan las características particulares de los fondos de inversión con orientación social que componen la muestra. Utilizar diversos ratios de índole económico-financiero, implica trabajar con una serie de variables que podrían contener información repetida y redundante, lo cual sería un motivo de multicolinealidad, siendo este aspecto el principal problema a la hora de elaborar modelos relativos a fondos de inversión, productos financieros y en general a predicción empresarial. Este aspecto se ha evitado al reducir el número de variables, pasando en el modelo econométrico inicial de los 45 indicadores propuestos a los 22 indicadores con los que cuenta el modelo final. En la Tabla 5 se puede observar el conjunto de los 22 finales agrupados por constructos, así como si se trata de constructos formativos o reflectivos.
Tabla. 3. Relación de indicadores utilizados en el modelo final.
|
Indicador |
Constructo |
Reflectivo / Formativo |
|
1.RETURN_ALPHA |
Valor Añadido del Gestor |
Formativo |
|
5.EQY_SHARPE_RATIO_3YR 5.EQY_SHARPE_RATIO_1YR 5.SHARPE 6M |
Binomio Rentabilidad-Riesgo |
Reflectivo |
|
10.EXCESS_RETURN |
Retorno de los Fondos |
Reflectivo |
|
12.FUND_EURO_DIRECT_UCITS 12.FUND_FEEDER_BIT |
Tipología de los Fondos |
Formativo |
|
4.FUND_TOTAL_ASSETS |
Tamaño |
Formativo |
|
13.EUR 13.GBP 13.JPY 13.USD |
Divisas |
Formativo |
|
6.FUND_MIN_INVEST |
Inversión Mínima |
Reflectivo |
|
7.FUND_NET_ASSET_VAL |
Valor Liquidativo |
Formativo |
|
8.FUND_DOMICILE_TYP |
Domiciliación de los Fondos (Offshore/Domestic) |
Formativo |
|
15.Blend/Aggregate 15.Growth 15.Value |
Estrategia de Inversión |
Formativo |
|
9.STANDARD_DEVIATION_5YR 9.STANDARD_DEVIATION_3YR 9.STANDARD_DEVIATION_1YR 9.DesvEst 6M |
Volatilidad de los Fondos |
Reflectivo |
Fuente: Elaboración propia.
La Figura 1, muestra el modelo final con todos los constructos incluidos en el mismo, así como todos los indicadores que componen cada uno de los mismos.
Figura. 1. Modelo Final que relaciona el valor añadido del gestor con el binomio rentabilidad-riesgo.
Fuente: Elaboración propia, utilizando SmartPLS 3.
5. Evaluación del modelo
Los modelos PLS se analizan en dos fases:
− Valoración del Modelo Externo, o Modelo de Medida: mide la relación de cada variable latente con el bloque de variables observables o indicadores afines (Outer Measurement Relations).
− Valoración del Modelo Interno, o Modelo Estructural: Está definido por las relaciones entre las variables latentes dependientes e independientes, representando la teoría y las hipótesis planteadas que hay detrás del modelo (Inner Structural Relations).
El modelo econométrico de la investigación ha sido evaluado acorde a los criterios de fiabilidad (es decir, relativo a la ausencia de error, mostrando la precisión del instrumento de medida) y validez (relativo al grado con el que un indicador mide aquello que debe medir), tanto la fiabilidad como la validez se miden a dos niveles (constructos y sus indicadores asociados), y se realizan de forma diferente, según las relaciones sean reflectivas (Binomio Rentabilidad-Riesgo, Retorno de los Fondos, Inversión Mínima y Volatilidad de los Fondos) o formativas (Valor Añadido del Gestor, Tipología de los Fondos, Tamaño, Divisas, Valor Liquidativo, Domiciliación de los Fondos y Estrategia de Inversión). (Masa, Iturrioz y Martín, 2016)
En referencia al estudio de la significatividad de las hipótesis planteadas en el modelo, se ha utilizado el procedimiento de bootstrapping.
5.1. Modelo Externo
Dentro de este modelo se analiza:
− A nivel Indicador, se analiza la fiabilidad y la validez de los indicadores de los constructos reflectivos: Este aspecto se contrasta comprobando que las cargas factoriales de los indicadores (outer loadings) son superiores al umbral mínimo de 0,7 (Nunnally y Bernstein, 1994) como así ocurre en el modelo final planteado.
− A nivel Constructo, se analiza la fiabilidad y la validez de los constructos reflectivos: La fiabilidad de los constructos reflectivos se analiza mediante el Alpha de Cronbach, la cual debe tener un valor mínimo de 0,7 para las investigaciones exploratorias (Cronbach, 1970; Nunnally, 1978; Nunnally y Bernstein, 1994) y mediante la Fiabilidad Compuesta, para la cual el umbral razonable sería de 0,7, siendo de 0,8 el más adecuado (Fornell y Larcker, 1981). Por otra parte la validez se analiza con la Average Variance Extracted (AVE) la cual debe ser superior a 0,5 según el mínimo recomendado por Fornell y Larcker (1981). En la Tabla 4 se comprueba que en todos los casos superan los criterios mínimos.
Añadir que también cumplen el Criterio de Fornell-Larcker y la Ratio Heterotrait-Monotrait (HT/MT) (Henseler, Ringle y Sarstedt, 2015), resaltando que todos los indicadores presentan un mayor efecto en su variable latente asociada en la Matriz de Cargas Cruzadas.
Por tanto, partiendo de la base de los criterios expuestos, se concluye que los constructos reflectivos así como sus indicadores asociados, son un instrumento de medida fiable y válido en el modelo.
Tabla. 4. Fiabilidad y validez de los constructos reflexivos.
|
VARIABLE |
ALPHA CRONBACH |
FIABILIDAD COMPUESTA |
AVE |
|
Binomio Rentabilidad-Riesgo Inversión Mínima Retorno de los Fondos Volatilidad de los Fondos |
0,839 1,000 1,000 0,812 |
0,902 1,000 1,000 0,877 |
0,753 1,000 1,000 0,641 |
Fuente: Estimaciones obtenidas con SmartPLS 3. Modelo de Ecuaciones Estructurales basado en Mínimos Cuadrados Parciales.
− La significatividad de los indicadores de los constructos reflectivos: Para estimar la significatividad de estos parámetros se ha utilizado el procedimiento del Bootstrapping, generando 5.000 muestras con el mismo tamaño que el original (709 observaciones de fondos de inversión). Tras los p-valores obtenidos para los indicadores de los constructos reflectivos (Binomio Rentabilidad-Riesgo, Inversión Mínima, Retorno de los Fondos y Volatilidad de los Fondos) se puede aseverar que todos los indicadores reflectivos son significativos al 1%.
− La multicolinealidad de los indicadores de los constructos formativos: para determinar si existe o no multicolinealidad, se utiliza el Factor de Inflación de la Varianza (VIF), el cual debe ser en todo caso menor a 5 (Hair, Ringle y Sarstedt, 2011), cumpliéndose esta premisa en el modelo planteado tal y como puede observarse en la Tabla 5.
Tabla. 5. Factor de inflación de la varianza de los indicadores formativos (VIF).
|
INDICADOR |
VIF |
|
1.RETURN_ALPHA 12.FUND_EURO_DIRECT_UCITS 12.FUND_FEEDER_BIT 13.EUR 13.GBP 13.JPY 13.USD 15.Blend/Aggregate 15.Growth 15.Value 4.FUND_TOTAL_ASSETS 7.FUND_NET_ASSET_VAL 8.FUND_DOMICILE_TYP |
1,000 1,005 1,005 1,398 1,150 1,055 1,323 1,613 1,441 1,219 1,000 1,000 1,000 |
Fuente: Estimaciones obtenidas con SmartPLS 3. Modelo de Ecuaciones Estructurales basado en Mínimos Cuadrados Parciales.
− La significatividad de los indicadores de los constructos formativos: Para determinar si los pesos de los indicadores formativos son estadísticamente significativos se aplica el procedimiento de bootstrapping. El resultado es que todos los indicadores de los constructos formativos son significativos al 1% con la excepción de los indicadores (12.FUND_FEEDER_BIT, 13.EUR y 13.USD) que no son significativos. No obstante, se decide no eliminarlos dada su importancia para la investigación.
5.2. Modelo Interno
Dentro de este modelo se analiza:
− Multicolinealidad en el Modelo Estructural: En este caso se mide a través del Factor de Inflación de la Varianza (VIF), siendo el resultado obtenido tanto para los casos del Binomio Rentabilidad-Riesgo como para el Retorno de los Fondos menor de 5 y por tanto cumpliendo el criterio requerido.
− Precisión de las Predicciones: El coeficiente de determinación (indicador R2) indica la cantidad de varianza de las variables latentes endógenas, que en este estudio sería el Binomio Rentabilidad-Riesgo y el Retorno de los Fondos, la cual es explicada por el modelo propuesto. El valor mínimo requerido nunca debe ser inferior a 0,1 (Falk y Miller, 1992) (Tabla 6).
Tabla. 6. Indicador (R2) y (R2) ajustado.
|
Variables |
R2 |
R2 AJUSTADO |
|
Binomio Rentabilidad-Riesgo Retorno de los Fondos |
0,130 0,212 |
0,117 0,211 |
Fuente: Estimaciones obtenidas con SmartPLS 3. Modelo de Ecuaciones Estructurales basado en Mínimos Cuadrados Parciales.
− Tamaño de los Efectos: El indicador (f2) mide los efectos de un constructo exógeno en un constructo endógeno mediante el cambio que se produce en la R2 del constructo endógeno al excluir el exógeno. El resultado es un efecto reducido en las relaciones relativas al constructo endógeno del Binomio Rentabilidad-Riesgo con el resto de constructos exógenos a excepción de la relación con la Volatilidad de los Fondos el cual es un efecto elevado. También destacar el efecto tan alto que tiene el Valor Añadido del Gestor sobre el constructo endógeno Retorno de los Fondos.
Los niveles establecidos como adecuados son 0,02 (efecto reducido) 0,15 (efecto medio) y 0,35 (efecto elevado) (Cohen, 1988).
Tabla. 7. Tamaño de los efectos (Indicador f2).
|
|
Binomio Rentabilidad-Riesgo |
Retorno de los Fondos |
|
Binomio Rentabilidad-Riesgo |
|
|
|
Divisas |
0,007 |
|
|
Domiciliación de los Fondos (Offshore/Domestic) |
0,005 |
|
|
Estrategia de Inversión |
0,005 |
|
|
Inversión Mínima |
0,004 |
|
|
Retorno de los Fondos |
0,000 |
|
|
Tamaño |
0,010 |
|
|
Tipología de los Fondos |
0,008 |
|
|
Valor Añadido del Gestor |
0,001 |
0,270 |
|
Valor Liquidativo |
0,009 |
|
|
Volatilidad de los Fondos |
0,043 |
|
Fuente: Estimaciones obtenidas con SmartPLS 3. Modelo de Ecuaciones Estructurales basado en Mínimos Cuadrados Parciales.
− Relevancia Predictiva del Modelo: Para medir la relevancia predictiva de las variables latentes endógenas se utiliza el estadístico (Q2) (Geisser, 1975, Stone, 1974). Se calcula utilizando el método del Blindfolding, que omite parte de los datos cuando se estima una variable latente dependiente a partir de otras independientes, para posteriormente proceder a estimar esos datos utilizando los parámetros predichos (Chin, 1998, Henseler et al., 2015). La distancia de omisión debe ser un número entero no divisor del número de indicadores y del número de observaciones o tamaño muestral, recomendándose que esté entre 5 y 10 (Wold, 1982). Tomándose en esta investigación una distancia de omisión de 7 se ha obtenido una relevancia predictiva pequeña del Binomio Rentabilidad-Riesgo (0,082) pero una relevancia predictiva mediana del Retorno de los Fondos (0,199).
6. Significatividad estadística de las hipótesis planteadas
Para analizar la significatividad estadística de las hipótesis planteadas se utiliza de nuevo el procedimiento del Bootstrapping obteniendo los resultados que aparecen en la Tabla 8.
Tabla. 8. Significatividad estadística de las hipótesis.
|
Hipótesis |
Muestra Original |
Media Muestral |
Error Estandar |
|
H1: Valor Añadido del Gestor -> Binomio Rentabilidad-Riesgo. |
0,032* |
0,032 |
0,018 |
|
H2: Valor Añadido del Gestor -> Retorno de los Fondos. |
0,461*** |
0,470 |
0,085 |
|
H3: Retorno de los Fondos -> Binomio Rentabilidad-Riesgo. |
0,013 |
0,017 |
0,021 |
|
H4: Tipología de los Fondos -> Binomio Rentabilidad-Riesgo |
0,100** |
0,104 |
0,047 |
|
H5: Tamaño -> Binomio Rentabilidad-Riesgo. |
0,094 |
0,093 |
0,070 |
|
H6: Divisas -> Binomio Rentabilidad-Riesgo. |
0,086* |
0,097 |
0,045 |
|
H7: Inversión Mínima -> Binomio Rentabilidad-Riesgo. |
0,062 |
0,063 |
0,039 |
|
H8: Valor Liquidativo -> Binomio Rentabilidad-Riesgo. |
0,092*** |
0,095 |
0,035 |
|
H9: Domiciliación de los Fondos (Offshore/Domestic) -> Binomio Rentabilidad-Riesgo. |
-0,071*** |
-0,071 |
0,025 |
|
H10: Estrategia de Inversión -> Binomio Rentabilidad-Riesgo. |
-0,076 |
-0,083 |
0,062 |
|
H11: Volatilidad de los Fondos -> Binomio Rentabilidad-Riesgo. |
-0,227*** |
-0,226 |
0,039 |
Fuente: Estimaciones obtenidas con SmartPLS 3. Modelo de Ecuaciones Estructurales basado en Mínimos Cuadrados Parciales.
Los asteriscos dan el nivel de significación de rechazo de la hipótesis nula: 1%***, 5%**, 10%*.
Del contraste de las hipótesis planteadas en el modelo para la totalidad de fondos de inversión de orientación social, se aprecia que el Valor Añadido del Gestor influye de manera positiva y significativamente al 10% sobre el Binomio Rentabilidad-Riesgo.
Por otro lado, el Valor Añadido del Gestor influye de manera positiva y significativamente con un 1% en el Retorno de los Fondos, no siendo significativa la influencia que ejerce el Retorno de los Fondos sobre el Binomio Rentabilidad-Riesgo.
Adicionalmente destaca la influencia positiva y significativa de La Tipología de los Fondos, Divisas y el Valor Liquidativo sobre el Binomio Rentabilidad-Riesgo, siendo esta influencia igualmente significativa, pero de carácter negativo por parte de La Domiciliación de los Fondos así como de la Volatilidad.
Cabe destacar como variables de control que no ejercen una influencia significativa sobre el constructo Binomio Rentabilidad-Riesgo las siguientes: Tamaño, Inversión Mínima y Estrategia de Inversión.
La Figura 2 muestra la carga de los indicadores asociados a variables latentes reflectivas (Binomio Rentabilidad-Riesgo, Retorno de los Fondos, Inversión Mínima y Volatilidad de los Fondos), el peso de los indicadores asociados a variables latentes formativas (Valor Añadido del Gestor, Tipología de los Fondos, Tamaño, Divisas, Valor Liquidativo, Domiciliación de los Fondos y Estrategia de Inversión), el valor de los parámetros que relacionan las variables latentes (Hipótesis Planteadas), así como la precisión de las predicciones (Indicador R2).
Figura. 2. Resultados del modelo propuesto.
Fuente: Estimaciones obtenidas con SmartPLS 3. Modelo de Ecuaciones Estructurales basado en Mínimos Cuadrados Parciales.
Teniendo en cuenta los resultados obtenidos, tanto los constructos endógenos como sus indicadores asociados, forman un instrumento de medida fiable y válido. Los constructos e indicadores del presente modelo alcanzan y superan los valores mínimos deseables en cuanto a fiabilidad (cargas y pesos factoriales, Alpha de Cronbach y la Fiabilidad Compuesta) y en cuanto a la validez (varianza extraída media y factor de inflación de la varianza) los cuales se exponen en este trabajo para el total de la muestra utilizada en el mismo.
La precisión de las predicciones, la cual se estima a través del coeficiente de determinación (R2) de las variables endógenas Binomio Rentabilidad-Riesgo y Retorno de los Fondos es satisfactoria según los resultados obtenidos en dicho coeficiente. Por otra parte, a través del indicador (f2) se pone de manifiesto la relevancia que tiene el gran efecto de la variable Valor Añadido del Gestor sobre El Retorno de los Fondos y en menor medida el efecto de la Volatilidad de los Fondos sobre el Binomio Rentabilidad-Riesgo. De forma adicional, destacar que a través del estadístico (Q2) se muestra que el modelo tiene capacidad predictiva para las dos variables endógenas del mismo, ya que el resultado obtenido es mayor que cero.
7. Conclusiones
En el modelo propuesto se evalúa tanto la fiabilidad como la validez de las variables e indicadores asociados. Teniendo en cuenta los resultados obtenidos, se puede afirmar que todos conforman un instrumento de medida fiable y valido, alcanzando y superando los valores de los umbrales mínimos deseables. Destacar que todos los indicadores reflectivos son estadísticamente significativos al 1%, mientras que en los formativos también los son en su mayoría.
El modelo propuesto se considera preciso debido a los resultados obtenidos del coeficiente de determinación (R2), el cual presenta un valor satisfactorio. Por tanto las variables endógenas del estudio Binomio Rentabilidad-Riesgo y Retorno de los Fondos cuenta con la suficiente relevancia predictiva.
En el modelo planteado destacan las conclusiones relativas a los resultados obtenidos de las hipótesis planteadas:
− El impacto del Valor Añadido del Gestor medido a través del ratio Alpha sobre el Binomio Rentabilidad-Riesgo recogido a través del ratio de Sharpe influye positiva y significativamente, con un nivel del 10%. Por tanto el papel llevado a cabo desde la gestión de estos fondos influye de una manera directa en la rentabilidad y el riesgo de los mismos, lo que en cierta manera justificaría las comisiones cobradas por parte de las gestoras de fondos, puesto que son un elemento clave a la hora de influir en la rentabilidad y el riesgo soportado por parte de los suscriptores de los fondos.
− El impacto del Valor Añadido del Gestor (Alpha) sobre el Retorno de los Fondos, medido en este caso como el exceso de retorno de los fondos con respecto a su correspondiente índice de referencia (Benchmark), arroja una influencia positiva y muy significativa con un nivel del 1%. Esto pone de manifiesto la importancia del gestor de fondos sobre el retorno de los mismos a la hora de batir al Benchmark de manera recurrente, justificando así las comisiones vinculadas a una gestión activa de estos vehículos de inversión.
− No obstante, en referencia al posible impacto del Retorno de los Fondos sobre el Binomio Rentabilidad-Riesgo, según el estudio no afecta de manera significativa, posiblemente debido al componente de volatilidad recogido por el ratio de Sharpe, sobre el cual el Retorno de los Fondos no influye de una manera determinante. Este aspecto lleva a la conclusión de que el Valor Añadido del Gestor no influye de manera significativa de forma indirecta a través del Retorno de los fondos en la rentabilidad y el riesgo de los mismos.
En referencia a las variables de control estudiadas destaca el impacto del Valor Liquidativo, Domiciliación y Volatilidad sobre el Ratio de Sharpe, siendo positiva la influencia del Valor Liquidativo y negativo en el caso de las otras dos variables.
− Con respecto a la Tipología de los fondos, en la presente investigación se han tomado como tipos objeto de estudio los fondos UCIT en el ámbito legislativo europeo y los fondos FEEDER como estructura de fondos principalmente utilizada en Estados Unidos. Con los resultados obtenidos se puede aseverar que la tipología de los fondos tiene una influencia positiva y con una significatividad del 5% sobre el ratio de Sharpe. Este resultado obtenido en el estudio va en la línea con las estrictas normas legislativas que tiene que cumplir todo fondo comercializado en la Unión Europea, que aspire a conseguir el denominado “pasaporte europeo” para poder ser comercializado en todos los países de la Unión. Estas normas van de manera general dirigidas a la protección del inversor en cuanto que limitan los activos, cantidades y porcentajes en los que estos fondos pueden invertir, por lo que parece consistente que ser un fondo UCIT o tener una estructura organizativa de inversión como en el caso de los FEEDER tenga una influencia positiva y significativa sobre la rentabilidad y el riesgo de los fondos.
− Con respecto al Tamaño, no parece haber una relación de influencia significativa en la variable objeto de estudio. Este aspecto puede ser debido a que los FISR no llevan a cabo técnicas de inversión en las cuales el tamaño de los fondos, es decir el volumen de activos bajo gestión, juegue un papel determinante a la hora de obtener rentabilidades y por tanto que impacte en el riesgo asumido por los inversores. Otro tipo de fondos como los Hedge Funds, que no suelen contar con un mandato de inversión, pueden utilizar técnicas más agresivas para captar rentabilidades o ineficiencias de los mercados mediante apalancamientos elevados, por lo que el tamaño podría tener algún tipo de influencia.
− Con respecto a las Divisas, la influencia ejercida es positiva y significativa sobre el Binomio Rentabilidad-Riesgo con un nivel del 10%. Esta influencia puede ser debida a que algunos gestores utilizan las divisas y los tipos de cambio para buscar una rentabilidad extra con los recursos que tienen bajo gestión en sus respectivos fondos. Obviamente este posible exceso de rentabilidad obtenido vía tipos de cambio de divisas, también lleva asociada una mayor volatilidad y por tanto riesgo, siendo ambos aspectos recogidos por el ratio de Sharpe.
− La Inversión Mínima no presenta una influencia significativa sobre el binomio estudiado, lo que puede deberse a que debido a las características de los fondos de inversión socialmente responsable no se fija un límite elevado mínimo de entrada. Esta circunstancia supone que los suscriptores de estos fondos, pueden ser tanto pequeños inversores concienciados socialmente sobre este tipo de productos financieros como inversores institucionales. El factor de que en su mayoría sean pequeños inversores particulares al no tener un límite elevado mínimo de entrada, junto con el fin último de estos fondos que no es otro que el obtener una rentabilidad financiera junto con un retorno para la sociedad en su conjunto, puede influir en que la rentabilidad-riesgo no sea el objetivo principal y que por tanto no exista de manera significativa una influencia por parte de la inversión mínima requerida.
− El Valor Liquidativo de los fondos, medidos como Net Asset Value según recogen los resultados obtenidos en esta investigación sí que presenta un impacto positivo y significativo sobre la rentabilidad-riesgo de este tipo de fondos con un nivel elevado del 1%. Este aspecto indica que la cotización de los fondos en el mercado tiene en cuenta la relación entre la rentabilidad generada por el FISR y el riesgo asumido por el mismo.
− La Domiciliación de los Fondos acorde a los resultados de la investigación, tendrían un impacto negativo y significativo sobre el ratio de Sharpe con un nivel del 1%. Este aspecto puede deberse a que la mayoría de los FISR tiene una domiciliación doméstica, por lo que no buscan aprovechar las ventajas de flexibilidad de circulación de capitales y sobre todo fiscales, que tienen a su alcance los domiciliados en los denominados “paraísos fiscales”.
− La Estrategia de Inversión a tenor de los resultados obtenidos no parece tener una influencia significativa en la rentabilidad-riesgo, este aspecto no parece ser tan determinante en este tipo de fondos posiblemente debido a que los FISR tienen más limitada la variedad de productos financieros en los que pueden invertir, puesto que deben de estar sujetos a unas restrictivas condiciones que garanticen que esos productos revierten un bien para la sociedad en su conjunto.
− Con Respecto a la Volatilidad de los Fondos los resultados arrojan una influencia negativa y a un nivel de significatividad del 1%, este resultado parece tener sentido en cuanto a que la volatilidad de los fondos en el ratio de Sharpe es tenida en cuenta en el denominador de dicho ratio, por lo que parece de lógica que si la volatilidad del fondo aumenta, el ratio de Sharpe disminuya y viceversa, por lo tanto en principio según esta investigación la influencia seria negativa y significativa en el Binomio Rentabilidad-Riesgo, explicando de esta manera que un aumento de la volatilidad implique una disminución del ratio de Sharpe.
8. Referencias Bibliográfícas
Ackerman, R. (2010) Socially Responsible Funds Excelled, American Banker, 15.
Aggarwal, R.; Georgiev, G. y Pinato, J. (2007) Detecting performance persistence in fund managers: book benchmark alpha analysis, Journal of Portfolio Management, Nº 2, p. 110.
Altuna, A. y Valor, C. (2009) ¿Son éticas las inversiones éticas? Propuesta de un modelo de idoneidad ética para la inversión socialmente responsable y aplicación a los fondos españoles, Ciriec-España, Revista de Economía Pública, Social y Cooperativa, Nº 66, pp. 165-185.
Bagozzi, R.P. (1984) Expectancy-value attitude models an analysis of critical measurement issues, International Journal of Research in Marketing, Nº 4, pp. 295-310.
Balaguer, MR. (2006) Análisis de la rentabilidad-riesgo de los fondos de inversión socialmente responsables en España, Análisis Financiero Internacional, Nº 125, p. 29.
Balaguer Franch, MR. (2007) Análisis comparativo de la rentabilidad financiera de los fondos de inversión socialmente responsables en España, Análisis Financiero, Nº 105, p. 34.
Bao, Y. (2009) Estimation Risk-Adjusted Sharpe Ratio and Fund Performance Ranking under a General Return Distribution, Journal Of Financial Econometrics, 7, 2, pp. 152-173, British Library Document Supply Centre Inside Serials & Conference Proceedings.
Barclay, D.; Higgins, C. y Thompson, R. (1995) The partial least squares (PLS) approach to causal modeling: Personal computer adoption and use as an illustration, Technology Studies, Nº 2, pp. 285-309.
Benson, K. y Faff, R. (2004) The relationship between exchange rate exposure, currency risk management and performance of international equity funds, Pacific-Basin Finance Journal, Nº 12, pp. 333-357.
Benson, K. (2008) Socially responsible investment funds: Investor reaction to current and past returns, Journal of Banking and Finance, Nº 9, p. 1850.
Bilbao, A.; Arenas, M.; Rodríguez, M.V. y Cañal, V. (2009) Selección de Carteras de Fondos de Inversión Socialmente Responsables mediante Programación por Metas con Tecnología Difusa, Rect@: Revista Electrónica de Comunicaciones y Trabajos de ASEPUMA, Nº 10, p. 29.
Blamey, P. (2004) Getting the most out of FX: for hedge funds, FX offers a very good risk-to-reward profile, and an opportunity to generate alpha. Pam Blamey reports on some of the ways hedge funds are using currency to generate performance, Global Investor, Nº 173, p. 20.
Bollen, K.A. (2014) Structural equations with latent variables. New York: John Wile & Sons.
Borri, N. y Cagnazzo, A. (2017) The Performance of Market-Timing Strategies of Italian Mutual Fund Investors, Economic Notes, Scopus®.
Cenfetelli, R.T. y Bassellier, G. (2009) Interpretation of formative measurement in information systems research, Mis Quarterly, Nº 33, pp. 689-707.
Cepeda, G. y Roldán, J.L. (2004) Aplicando la técnica PLS en la administración de empresas, Conocimiento y competitividad, ACEDE, Nº 14, Murcia.
Chih-Cheng, Y. y Chiung-Lin, C. (2015) Factors Influencing Performance of Mutual Fund Investment: A Study on Individual Characteristics, Investment Strategies, Risk Attitudes and Psychological Biases, Ling Tung Journal, p. 151, Airiti Library eBooks & Journals.
Chin, W.W. y Gopal, A. (1995) Adoption intention in GSS: relative importance of beliefs, ACM SigMIS Database, Nº 26, pp. 42-64.
Chin, W.W. (1998) Issues and opinion on structural equation modeling, MIS Quarterly, 22, VII.
Chin, W.W. y Newsted, P.R. (1999) Structural equation modeling analysis with small samples using partial least squares, Sage Publications, Thousand Oaks.
Chin, W.W.; Marcolin, B.L. y Newsted, P.R. (2003) A partial least squares latent variable modeling approach for measuring interaction effects: Results from a Monte Carlo simulation study and an electronic-mail emotion/adoption study, Information Systems Research, Nº 14, pp. 189-217.
Cohen, J. (1988) Statistical power analysis for the behavioral sciences (2nd ed.). Hillsdale, NJ: Erlbaum.
Copp, R.; Kremmer, M. y Roca, E. (2010) Socially Responsible Investment in Market Downturns: Implications for the Fiduciary Responsibilities of Investment Fund Trustees, Griffith Law Review, Nº 1, p. 86.
Cronbach, L. J. (1970) Essentials of psychological testing. New York: Harper and Row.
Davis, S.; Madura, J. y Marciniak, M. (2009) Performance and risk among types of exchange-traded funds during the financial crisis, Investment Guides: ETF's, A Guide to Exchange-Traded Funds, p. 182.
Del Guercio, D. (2014) Mutual fund performance and the incentive to generate alpha, The Journal Of Finance, Nº 4, p. 1673.
Falk, R.F. y Miller, N.B. (1992) A primer for soft modeling, Akron, Ohio: University of Akron Press.
Faul, F.; Erdfelder, E.; Lang, A.G. y Buchner, A. (2007) G* Power 3: A flexible statistical power analysis program for the social, behavioral, and biomedical sciences, Behavior Research Methods, Nº 39, pp. 175-191.
Ferruz Agudo, L. (2009) Fondos de inversión éticos, ecológicos y socialmente responsables en Europa (1999-2007), Aposta: Revista De Ciencias Sociales, Nº 41, p. 4.
Ferruz Agudo, L. (2013) La inversión socialmente responsable: una aplicación a los fondos de pensiones, Revista De Responsabilidad Social De La Empresa, Nº 15, p. 13.
FINANCIAL PLANNING, (2010) Pay to Play? A study examining mutual funds with various initial investments shows little correlation between entry costs and performance, Financial Planning, 8.
Fornell, C. y Larcker, D.F. (1981) Evaluating structural equations models with unobservable variables and measurement error. Journal of Marketing Research, Nº 18, Vol. 1, pp. 39-50.
Gallagher, T.J. (1988) Mutual fund size and risk-adjusted performance, Illinois Business Review, Nº 4, p. 11.
Gefen, D.; Straub, D. y Boudreau, M.C. (2000) Structural equation modeling and regression: Guidelines for research practice, Communications of the Association for Information Systems, Nº 4, 7.
Geisser, S. (1975) The predictive sample reuse method with applications, Journal of the American Statistical Association, Nº 350, pp. 320-328.
Gerbing, D.W. y Anderson, J.C. (1988) An updated paradigm for scale development incorporating unidimensionality and its assessment, Journal of Marketing Research, Nº 25, pp. 186-192.
Gregoriou, G. (2012) Reconsidering funds of hedge funds; the financial crisis and best practices in UCITS, tail risk, performance, and due diligence, Reference & Research Book News, Nº 6.
Gregoriou, G. Kaiser, D. y Pascalau, R. (2013) How Geography, Flows, And Size Affect The Risk-Adjusted Performance Of UCITS III Funds Of Hedge Funds, n.p.: Gale Virtual Reference Library.
Guerra, A. (2013) Impulso de los fondos de inversión socialmente responsables en España, Revista De Responsabilidad Social De La Empresa, Nº 15, p. 35.
Hair, J.F.; Black, W.C.; Babin, B.J.; Anderson, R.E. y Tatham, R.L. (2006) Multivariate data analysis, New Jersey: Prentice-Hall International, 6ª ed.
Hair, J.F.; Ringle, C.M. y Sarstedt, M. (2011) PLS-SEM: indeed a silver bullet, Journal of Marketing Theory and Practice, Nº 19, pp. 139-152.
Hair J.F.; Hult, G.T.M.; Ringle, C. y Sarstedt, M. (2014) A primer on partial least squares structural equation modeling (PLS-SEM), Thousand Oaks: Sage Publications.
Hartmann, M. (2012) Short Term Alpha as a Predictor of Future Mutual Fund Performance, Professional Services Close-Up, Business Insights: Essentials.
Henseler, J.; Ringle, C.M. y Sarstedt, M. (2015) A new criterion for assessing discriminant validity in variance-based structural equation modeling. Journal of the Academy of Marketing Science, Vol. 1, Nº 43, pp. 115-135.
Hua, T. (2010) Discovery zone: Alpha in Africa; Sovereign wealth funds lead move into continent in search of returns, Pensions & Investments, Nº 18.
Israelsen, C. (2000) Investments - Bear Necessities: Dividend yield, standard deviation of return and beta clearly correlate to superior bear-market performance among U.S. equity funds, Financial Planning, Business Insights, Essentials.
Iturrioz, J.; Mateu, J.L. y Valor, C. (2005) La implicación de las Sociedades Cooperativas de Crédito y las Cajas de Ahorros en los productos y servicios financieros Socialmente Responsables, Revista Vasca de Economía Social, Nº 1.
Jones, S.; Van der Laan, S.; Frost, G. y Loftus, J. (2008) The Investment Performance of Socially Responsible Investment Funds in Australia, Journal Of Business Ethics, Nº 80, Vol. 2, pp. 181-203.
Kinlaw, W.; Kritzman, M. y Mao, J. (2015) The association of hedge fund performance with manager location, domicile, and choice of service provider, The Journal Of Alternative Investments, Nº 18, Vol. 2, pp. 25-38.
Kleiman, R. y Sahu, A. (1988) The Relationship Between Mutual Fund Size and Risk-Adjusted Performance: An Analysis of Load Funds, American Business Review, Nº 6, Vol. 2, p. 26.
Koh, F.; Koh, W.; Lee, D. y Phoon, K. (2005) Investing in hedge funds: risks, returns, and performance measurement, Hedge Funds : Insights In Performance Measurement, Risk Analysis, And Portfolio Allocation, pp. 341-364, ECONIS.
Korn, D.J. (2006) Profits with a purpose: socially responsible investment funds give investors revenues with a clean conscience, Black Enterprise, Nº 13, p. 54.
Krawiec, W. (2013) Polish Socially Responsible Investment Funds - investment policy and efficiency, Prace Naukowe- Uniwersytetu Ekonomicznego We Wroclawiu, Nº 302, pp. 101-109.
Lean, H.; Ang, W. y Smyth, R. (2015) Performance and performance persistence of socially responsible investment funds in Europe and North America, North American Journal Of Economics And Finance, Nº 34, pp. 254-266.
Levesque, R. (2014) Choose wisely: know if you're getting alpha or absolute return from your hedge fund manager, Benefits Canada, Nº 1, p. 34.
Louw, S. (2017) How Treynor can help to get your portfolio into shape: The Trey nor ratio is used to evaluate the performance of different actively managed funds by measuring the returns on these investments versus the risk, Finweek, p. 17, Business Source Complete.
Masa, C.I.; Iturrioz, J. y Martín, S. (2016) Aspectos determinantes del fracaso empresarial: efecto de la proyección social de las sociedades cooperativas frente a otras formas jurídicas, Ciriec-España, Revista de Economía Pública, Social y Cooperativa, Nº 88, pp. 93-125.
Mateu, J.L. y Palomo, R. (2004) Productos financieros y operaciones de inversión, Madrid: Instituto Superior de Técnicas y Prácticas Bancarias.
Mirabile, K.R. (2015) The association of hedge fund performance with manager location, domicile, and choice of service provider, Journal of Alternative Investments, Nº 2, p. 7.
Moneva Abadía, J.M. (2003) La inversión socialmente responsable: especial referencia a los Fondos de Inversión Éticos, Revista Interdisciplinar De Gestión Ambiental, Nº 53, p. 25.
Moreno Santos, C. (2004) Los criterios socialmente responsables en la inversión de los fondos de pensiones de empleo y otras entidades de previsión social, Lan Harremanak: Revista De Relaciones Laborales, Nº 10, p. 173.
Namvar, E. (2013) Commonalities in investment strategy and the determinants of performance in mutual fund mergers, Journal Of Banking And Finance, Nº 2, p. 625.
Nunnally, J.C. (1978) Psychometric theory (2ª ed.). New York: McGraw-Hill.
Nunnally, J.C. y Bernstein, I.H. (1994) Psychometric theory (3ª ed.). New York: McGraw-Hill.
Rathner, S. (2013) The Influence of Primary Study Characteristics on the Performance Differential Between Socially Responsible and Conventional Investment Funds: A Meta-Analysis, Journal Of Business Ethics, Nº 2, p. 349.
Ringle, C.M.; Wende, S. y Becker, J.M. (2015) SmartPLS 3, Boenningstedt: SmartPLS GmbH.
Scholtens, B. (2005) Style and performance of Dutch socially responsible investment funds, Journal of Investing, Nº 1, pp. 63-72.
Stankevičienė, J. y Čepulytė, J. (2014) Sustainable value creation: coherence of corporate social responsibility and performance of socially responsible investment funds, Economic Research-Ekonomska Istraživanja, Nº 27, Vol. 1, pp. 882-898.
Stone, M. (1974) Cross-validatory choice and assessment of statistical predictions, Journal of the Royal Statistical Society: Series B, Nº 36, pp. 111-147.
Valor, C. y Palomo, R. (2003) Las empresas de participación y la inversión socialmente responsable: efectos de los criterios de regulación y asimetrías de información. Revista de Estudios Cooperativos, Nº 80, pp. 107-124.
Valor, C.; Palomo, R.; Iturrioz, J.; y Mateu, J.L. (2007) Socially Responsible Investments among Savings Banks and Credit Unions: empirical findings in the Spanish context, Annals of Public and Cooperative Economics, Nº 78, p. 2.
Van der Zee, E. (2012) Sovereign Wealth Funds and Socially Responsible Investment: Dos and Don'ts, European Company Law, Nº 2, p. 141.
Van Dijk-De Groot, M. y Nijhof, A. (2015) Socially Responsible Investment Funds: a review of research priorities and strategic options, Journal of Sustainable Finance and Investment, Nº 5, Vol. 3, p. 178.
Watson, R. (2011) Ethical and socially responsible investment funds: Are they ethically and responsibly marketed?, Journal of Financial Regulation and Compliance, Nº 19, Vol. 2, pp. 100-110.
Wayne, E.; Ferson, A.; Rudi, W. y Schadt, A. (1996) Measuring Fund Strategy and Performance in Changing Economic Conditions, The Journal Of Finance, Nº 2, p. 425.
Williamson, C. (2006) Alpha called finite resource; Hedge fund conference presentation puts amount at $30 billion; another concludes 'there's no such thing' as absolute return, Pensions & Investments, Nº 5.
Wold, H. (1982) Soft Modeling: The Basic Design and Sorne Extension. En Karl G. Jöreskog y Herman O. A. (Eds.), Wold Systems Under Indirect Observations: Causality, Structure, Prediction, Parte 2 (1-54). Amsterdam: North-Holland.
Yong-Chin, L.; Hsiang-Ju, C. y Yi-Xuan, L. (2012) The Relationships between Net Asset Value Per Unit and Both Future Performance and Persistence for Taiwan's Mutual Funds, Taiwan Academy Of Management Journal, Nº 2, pp. 179-203.
[1] Trabajo realizado al amparo de la beca otorgada por la Cátedra de Investigación Universidad CEU San Pablo – Mutua Madrileña para la realización del programa de Doctorado en Derecho y Economía en la CEU Escuela Internacional de Doctorado (CEINDO).
[2] Universidad CEU San Pablo, Madrid, España
Dirección de correo electrónico: art.medina@ceindo.ceu.es.
[3] Universidad CEU San Pablo, Madrid, España
Dirección de correo electrónico: itucam@ceu.es.
[4] CIRCULAR ISR: circular sobre la aplicación de criterios medioambientales, sociales y de gobierno corporativo (ASG) en la política de inversión de las instituciones de inversión colectiva (IIC). Fecha: 8 de Abril de 2014:
· Cada inversor/gestora tiene sus propios criterios medioambientales, sociales y/o de gobierno corporativo.
· No deben confundirse las IIC que apliquen criterios ASG con las IIC solidarias.
[5] Título de la Norma: Responsabilidad social. Productos financieros socialmente responsables. Requisitos de los productos de inversión.